FIGURE SUMMARY
Title

Kif1a and intact microtubules maintain synaptic-vesicle populations at ribbon synapses in zebrafish hair cells

Authors
David, S., Pinter, K., Nguyen, K.K., Lee, D.S., Lei, Z., Sokolova, Y., Sheets, L., Kindt, K.S.
Source
Full text @ J. Physiol.

The zebrafish lateral‐line system and Kif1a paralogues

A, schematic of a larval zebrafish at 5 dpf. Hair cells are present in the inner ear and lateral line (blue). Hair cells are innervated by neurons in the posterior lateral‐line ganglion (pLLg) located near the inner ear (green). B–C, the lateral line is composed of clusters of hair cells called neuromasts (5 dpf). The apices of hair cells project from the centre of these clusters, while the ribbon synapses are located at the base of the cells. Neuromasts can be viewed from the top down (B) or from the side (C). An individual hair cell in B and C is outlined in yellow. Within hair cells, microtubule networks extend along the apical–basal axis (B). At the base of hair cells, synaptic vesicles (Vglut3 label, green) are enriched near the presynapse or ribbons (CTBP, magenta) (C). D, within hair cells, the Golgi is located above the nucleus (grey oval, n in B–C). The Golgi is where synaptic‐vesicle precursors are made de novo. Kinesin motors could be used to transport vesicles along microtubules to the cell base. E, synaptic vesicles surround the presynapse or ribbon in hair cells. Synaptic vesicles contain Rab3a, CSP and Vglut3. Beneath the ribbon CaV1.3 channels are clustered adjacent to the postsynaptic density (PSD). F, overview of the Kif1aa and Kif1ab proteins and major domains (coiled coil (CC), fork‐head associated (FHA), pleckstrin homology (PH)). The location of the germline kif1aa lesion in the kinesin motor domain within exon 6 is indicated. The red dashed line indicates the regions encompassed by the RNA‐FISH probe. The scale bar in B and C = 5 µm.

kif1aa mRNA is present in neuromast hair cells, while both kif1aa and kif1ab mRNAs are present in inner‐ear hair cells

A,C, schematics showing a zebrafish neuromast and inner ear at 5 dpf. Within the inner ear, hair cells are present in three cristae and two maculae. Each macula is associated with an otolith (o). B, RNA‐FISH shows that at 5 dpf only kif1aa (orange) mRNAs are present in neuromast hair cells. D–F, in the inner ear, RNA‐FISH shows that at 5 dpf, both kif1aa (orange) and kif1ab (cyan) mRNAs are present in hair cells in cristae and maculae. The grey label is YFP, which is expressed specifically in hair cells by the transgenic line Tg(myo6b:Cr.ChR2‐EYFP). The YFP label was used to create the dashed line in B, D, E, F to outline the locations of hair cells within each sensory epithelium. Scale bars = 5 µm.

Kif1aa mutants have fewer ribbon synapses

A,B, example immunolabel of neuromasts at 5 dpf in a kif1aa mutant (B) or sibling control (A). Myosin7a (Myo7a) labels hair cells, Ribeye b (Rib b) labels ribbons or presynapses, and MAGUK labels postsynapses. C, the number of hair cells per neuromast is the same in kif1aa mutants compared with sibling controls (control: 15.6 ± 1.3; kif1aa: 16.0 ± 1.7, unpaired t test, P = 0.399). D, Kif1aa mutants have fewer complete synapses per cell (control: 3.13 ± 0.35; kif1aa: 2.68 ± 0.56, unpaired t test, P = 0.00870). E, in kif1aa mutants, the average area of Rib b puncta (presynaptic) was similar to sibling controls (control: 0.21 µm2 ± 0.02; kif1aa: 0.20 µm2 ± 0.02, unpaired t test, P = 0.345). F, in kif1aa mutants, the average area of MAGUK puncta (postsynaptic) was slightly larger compared with sibling controls (control: 0.19 µm2 ± 0.02; kif1aa: 0.20 µm2 ± 0.02, unpaired t test, P = 0.0498). n = 18 control and 15 kif1aa neuromasts in C–F. Scale bar in A = 5 µm.

Kif1aa mutants enrich less LysoTracker, Vglut3, CSP and Rab3a at the presynapse

A–C, example live image of LysoTracker Red (green) to label synaptic vesicles in neuromasts at 5 dpf in a kif1aa mutant (B) or sibling control (A). The dashed box in each image indicates the hair cells magnified and outlined with a continuous line in C. The dashed box in each image indicates example ROIs of the apical and basal regions used for intensity analysis in D. D, quantification of LysoTracker shows that in kif1aa mutants there is significantly less enrichment at the cell base compared with sibling controls (control: 7.38 ± 1.16; kif1aa: 0.52 ± 0.16, n = 10 kif1aa and control neuromasts, unpaired t test, P < 0.0001). E–G, example immunostain of Vglut3 to label synaptic vesicles in neuromasts at 5 dpf in a kif1aa mutant (F) or sibling control (E). The dashed box in each image indicates the hair cells magnified and outlined with a continuous line in G. H, quantification reveals that Vglut3 is significantly less enriched at the cell base in kif1aa mutants compared with sibling controls (control: 2.24 ± 0.65; kif1aa: 0.45 ± 0.07, n = 12 control and 13 kif1aa neuromasts, unpaired t test, P < 0.0001). I, examples of neuromast hair cells immunolabeled with CSP. Cyan dashed lines indicate CSP label from neighbouring cells. J, quantification of CSP label reveals that in kif1aa mutants, there is significantly less CSP enriched at the cell base (control: 1.86 ± 0.34, kif1aa: 0.58 ± 0.07, n = 10 control and kif1aa neuromasts, unpaired t test, P < 0.0001). K, examples of neuromast hair cells immunolabeled with Rab3a. Residual basal puncta in kif1aa mutants are efferent terminals contacting hair cells that also have high levels of Rab3a. L, quantification reveals that the Rab3a label is significantly less enriched at the cell base (control: 1.57 ± 0.30, kif1aa: 0.63 ± 0.15, n = 9 control and kif1aa neuromasts, unpaired t test, P < 0.0001). The solid lines in the magnified images outline a single hair cell, with the base of the cell at the bottom of the image, and dashed boxes indicate example ROIs of the apical and basal regions used for quantification. n indicates nucleus. Scale bars in A and E = 5 µm and 2 µm in C, G, I, K.

Kif1aa mutants disrupt Vglut3 localization in subsets of inner‐ear hair cells

A,B, immunolabel of hair cells in the medial crista with acetylated tubulin (Acetub, grey) to mark hair cells and Vglut3 to mark synaptic vesicles in kif1aa mutants (B) and sibling controls (A) at 5 dpf. In the crista of both kif1aa mutants and controls, only a subset of hair cells (tall cells), show high levels of Vglut3 (cells outlined with cyan dashed lines in A and B). In contrast, other hair cells (tear drop cells) have no detectable Vglut3 (cells outlined with yellow dashed lines in A and B). C, quantification reveals that the Vglut3 label is significantly less enriched at the cell base of tall cells in the cristae of kif1aa mutants compared with sibling controls (control: 3.38 ± 0.86, kif1aa: 1.35 ± 0.29, n = 8 control and kif1aa cristae, unpaired t test, P < 0.0001) (see partial and full stack max‐projected images in A and B). D,E, immunolabel of hair cells in the anterior macula with acetylated tubulin (Acetub, grey) to mark hair cells and Vglut3 to mark synaptic vesicles in kif1aa mutants (D) and sibling controls (E) at 5 dpf. F, in the anterior macula, the mean intensity of Vglut3 immunolabel in the maculae was significantly reduced in kif1aa mutants compared with control (control: 428 ± 105, kif1aa: 260 ± 119, n = 6 control and kif1aa anterior macula, unpaired t test, P = 0.0264). Scale bars in A and D = 5 µm.

An intact microtubule network is required to enrich LysoTracker and Vglut3 at the presynapse

A–C, example live image of LysoTracker Red (green) to label synaptic vesicles in neuromasts at 5 dpf in wild‐type larva treated with 250 nm nocodazole (B) or DMSO control (A). The dashed box in each image indicates the hair cell magnified and outlined with a continuous line in C. D, quantification shows significantly less LysoTracker enrichment at the cell base in nocodazole‐treated larvae compared with DMSO control (control: 6.68 ± 1.43; nocodazole: 1.22 ± 0.37, n = 10 control and nocodazole neuromasts, unpaired t test, P < 0.0001). E–G, example immunolabel of Vglut3 to label synaptic vesicles in neuromasts at 5 dpf in larva treated with 250 nm nocodazole (F) or DMSO control (E). The dashed box in each image indicates the hair cell magnified and outlined with a continuous line in G. H, quantification reveals significantly less Vglut3 enrichment at the cell base in nocodazole‐treated larvae compared with DMSO controls (control: 5.75 ± 1.61; nocodazole: 2.53 ± 0.65, n = 8 control and nocodazole neuromasts, unpaired t test, P < 0.0001). The solid lines in the magnified images outline a single hair cell, with the base of the cell at the bottom of the image, and dashed boxes indicate example ROIs of the apical and basal regions used for quantification. n indicates nucleus. Scale bars in A and E = 5 µm and 2 µm in C and G.

Kif1aa is important to maintain synaptic vesicles at ribbon synapses

A,B, example live images of neuromasts at 5 dpf in a kif1aa mutant (B) or sibling control (A) at 5 dpf. Synaptic vesicles are labelled with LysoTracker Green (green), and ribbons are labelled with Rib a‐TagRFP (magenta). The yellow dashed lines in A and B were used to create the insets shown to the side. The top inset image shows the base of this single hair cell labelled with Lysotracker (green) and Rib a‐TagRFP (magenta), while the bottom inset shows just LysoTracker (grey). Insets are only a partial projection (single cell) of the larger image. The yellow dashed circles indicated ROIs used to quantify LysoTracker intensity at ribbons. C, the average LysoTracker intensity at ribbons is significantly lower in kif1aa mutants compared with sibling controls (control: 2580 ± 450; kif1aa: 1810 ± 650, n = 10 control and kif1aa neuromasts, unpaired t test, P = 0.0003). D, schematic of an individual hair cell with a ribbon (black dashed box) like ones examined for TEM. E–H, representative TEM images of ribbon synapses from kif1aa mutants (G,H) or wild‐type sibling controls (E,F) at 5 dpf. In E ‘tethered vesicles’ are in blue, ‘readily releasable vesicles’ in orange, while ‘the reserve pool’ within 200 nm of the ribbon is encompassed by the yellow dashed line. I‐K, all synaptic‐vesicle pools are reduced in kif1aa mutants compared with sibling controls (I, readily releasable, control: 7 ± 1.8; kif1aa: 3.7 ± 2.0, unpaired t test, P < 0.0001; J, tethered, control: 21.1 ± 3.5; kif1aa: 13.4 ± 5.3, unpaired t test, P = 0.0001; K, reserve pool, control: 36.3 ± 23.0; kif1aa: 9.7 ± 5.9, unpaired t test, P = 0.0005). n = 14 control and kif1aa ribbons in I–J, and n = 12 control and 13 kif1aa ribbons in K. Scale bars in A = 5 µm, inset is 0.1 µm, F = 250 nm.

There are fewer paired Cav1.3‐Rib b puncta in kif1aa mutants

A,B, example immunostain of neuromasts at 5 dpf in kif1aa mutants (B) or sibling control (A). Ribeye b (Rib b) labels ribbons or presynapses, and CaV1.3 labels calcium channels. Insets to the side show high magnification images of individual synapses. C, the number of paired Rib b‐CaV1.3 puncta is significantly reduced in kif1aa mutants compared with sibling controls (control: 4.13 ± 0.39; kif1aa: 3.59 ± 0.41; n = 13 control and 9 kif1aa neuromasts, unpaired t test, P = 0.00550). D, the average size of CaV1.3 puncta was similar between sibling controls and kif1aa mutants (control: 0.14 ± 0.02; kif1aa: 0.15 ± 0.02, unpaired t test, P = 0.0953). E–F, the mean intensity and integrated intensity of CaV1.3 puncta were significantly higher in kif1aa mutants compared with controls (E, mean intensity, control: 1685 ± 459; kif1aa: 2961 ± 1002, unpaired t test, P = 0.000600; F, integrated intensity, control: 230 ± 73.6; kif1aa: 444 ± 180, unpaired t test, P = 0.0009). n = 13 control and 9 kif1aa neuromasts in C–F. Scale bars in A = 5 µm, inset is 0.5 µm.

Kif1aa mutants have normal mechanosensitive and presynaptic responses

A, overview of the scheme used to assess evoked calcium responses in lateral‐line hair cells. A fluid jet is used to deliver flow stimuli to lateral‐line neuromasts. A membrane‐localized GCaMP6s (myo6b:memGCaMP6s, green) expressed in hair cells is used to measure fluid jet‐evoked calcium signals in apical hair bundles or presynaptic calcium signals at the cell base. B–E, top‐down images show optical planes of memGCaMP6s in neuromast hair bundles (B,D) or at the presynapse (C,E). Heatmaps show spatial representations of ∆ GCaMP signals during evoked mechanosensitive (B,C) and presynaptic (D,E) activity during a 500 ms stimulation (stim) compared with pre‐stimulus (prestim) in sibling controls and kif1aa mutants. F–I, traces show the average mechanosensitive (F) and calcium presynaptic (H) calcium responses in sibling control and kif1aa mutant hair cells (n = 8 neuromasts). Dot plots show that the average mechanosensitive (G) and presynaptic (I) calcium responses are similar in sibling control and kif1aa mutant hair cells (G, control: 86.1 ± 24.2, kif1aa: 78.9 ± 18.7, n = 8 control and kif1aa neuromasts, unpaired t test, P = 0.514; I, control: 121.7 ± 57.6, kif1aa: 124.1 ± 51.5, n = 8 control and kif1aa neuromasts, unpaired t test, P = 0.930, 5 dpf). Scale bars in B–E = 5 µm.

Afferent neurons in kif1aa mutants have fewer spontaneous spikes and reduced evoked responses

A, overview of the scheme used to record spontaneous spiking from afferent cell bodies in the posterior lateral‐line ganglion (pLLg). Glass pipettes pulled with long tapers were used to record extracellularly in a loose‐patch configuration. B, representative 10 s traces show spiking in pLLg neurons in sibling control (top) and kif1aa mutant (bottom). C, quantification shows that the average number of spikes per minute in kif1aa mutants is significantly lower than sibling controls (control: 208 ± 149, kif1aa: 42.0 ± 19.7; n = 8 control and 13 kif1aa cells, unpaired t test, P = 0.0007, 3–6 dpf). D, overview of the scheme used to assess evoked calcium responses in the afferent terminals beneath lateral‐line hair cells. A fluid jet is used to deliver flow stimuli to lateral‐line neuromasts. A transgenic line (en.sill,hsp70l:GCaMP6s) expressed in posterior lateral‐line afferents is used to measure fluid jet‐evoked GCaMP6s calcium signals in afferent terminals beneath neuromasts. E–F, top‐down images show optical planes of GCaMP6s in afferent terminals. Heatmaps show spatial representations of ∆ GCaMP signals in afferent terminals during a 500 ms stimulation (stim) compared with pre‐stimulus (prestim) in sibling control and kif1aa mutants. G, traces show the average response in the afferent terminal in sibling control and kif1aa mutants (n = 10 control and 9 kif1aa neuromasts). H, dot plot shows that the average response in the afferent terminal is significantly lower in kif1aa mutants compared with sibling control (control: 82.6 ± 27.9, kif1aa: 27.2 ± 24.7; n = 10 control and 9 kif1aa neuromasts, unpaired t test, P = 0.0003, 4–5 dpf). Scale bars in E,F = 5 µm and 1 s in B.

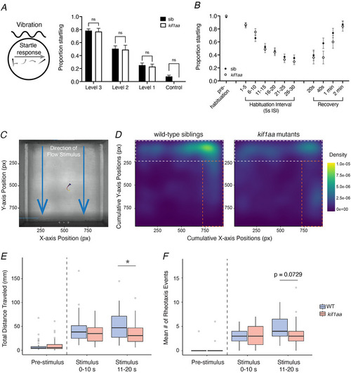
Station holding within flow, but not acoustic startle is impaired in kif1aa mutants

A, a vibrational‐acoustic tap stimulus was used to evoke an escape response in sibling control and kif1aa mutant larvae at three levels of decreasing intensity. Five stimuli per intensity level were administered, and the proportion of times each animal responded was plotted. No significant difference between kif1aa mutants and sibling controls was observed at any intensity tested (control: 0.78 ± 0.16 (Level 3), 0.51 ± 0.27 (Level 2), 0.25 ± 0.21 (Level 1), 0.08 ± 0.12 (no stimulus); kif1aa: 0.77 ± 0.18 (Level 3), 0.49 ± 0.24 (Level 2), 0.23 ± 0.14 (Level 1), 0 ± 0 (no stimulus); n = 38 control and 13 kif1aa larvae, two‐way ANOVA with multiple comparisons, P = 0.999 (Level 3–2), 0.994 (Level 1) and P = 0.586 for no stimulus control; 5 dpf). B, an acoustic startle habituation assay was used to assess whether kif1aa mutants respond to repeated stimuli. Here a series of 30 acoustic‐vibrational tap stimuli were delivered every 5 s. This assay shows that kif1aa mutants do not habituate or recover after habituation at a significantly different rate compared with sibling controls (n = 38 control and 25 kif1aa larvae, two‐way ANOVA with multiple comparisons, habituation: genotype × stimulus, P = 0.545 (and no significant difference at any interval); recovery: 40 s, P = 0.318; 1 min, P = 0.721; 2 min, P = 0.997). C, top‐down view of the working section of the microflume apparatus. Blue arrows indicate the direction of water flow. A larval fish performing behaviour is included for scale. D, two‐dimensional heat maps showing spatial use/cumulative positioning during flow stimulus. Wild‐type siblings (D) predominantly maintain position in the space at the front of the arena (white dotted lines) in the strongest part of the flow. Cumulative positioning in the source of the flow is reduced for kif1aa mutants (white vs. orange dotted lines), indicating impaired ability to station hold. E, box and whisker plots of total distance travelled during rheotaxis events. Under flow stimulus, the total distance travelled by kif1aa mutant larvae was significantly reduced compared with wild‐type siblings during the second half (11–20 s) of flow stimulus (control: 50.1 nm; kif1aa: 35.1 nm, adjusted P = 0.0170 (11–20 s)). F, box and whisker plots of the mean number of rheotaxis events. Under flow stimulus, kif1aa mutant larvae trended toward fewer rheotaxis events during the last half (11–20 s) of stimulus, though the difference was not significant (control: 4.5 events; kif1aa: 3.7 events, adjusted P = 0.0728). n = 43 wild‐type and 30 kif1aa mutant larvae were tested.

Acknowledgments
This image is the copyrighted work of the attributed author or publisher, and ZFIN has permission only to display this image to its users. Additional permissions should be obtained from the applicable author or publisher of the image. Full text @ J. Physiol.