FIGURE

Figure 3

ID
ZDB-FIG-250127-190
Publication
Ren et al., 2024 - Knockout of dhx38 Causes Inner Ear Developmental Defects in Zebrafish
Other Figures
All Figure Page
Back to All Figure Page
Figure 3

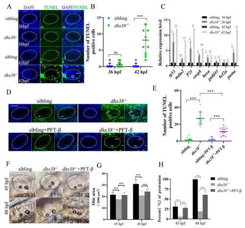
Apoptosis was increased in the inner ear epithelium cells of dhx38/ zebrafish: (A) TUNEL staining in the inner ears of dhx38 mutants at 36 hpf and 42 hpf. The white arrows indicate the signal spots.The n = 10 for each panel. Scale bar: 50 µm. (B) Quantitative analysis of apoptotic cells of the inner ear (the white, dotted, oval area) region between sibling and dhx38/ mutants. (C) The expression level of p53 pathway genes in sibling and dhx38/ mutants at 36 hpf and 42 hpf using qPCR. (D) TUNEL staining indicated that cell apoptosis was inhibited in the dhx38 zebrafish mutant embryos by inhibiting p53. The white arrows indicate the signal spots. Scale bar: 50 µm. (E) Quantitative analysis of TUNEL-positive cells in the inner ear (the white, dotted, oval area) region of siblings, dhx38/ homozygous embryos, and embryos with p53 inhibitor. (F) The inner ear morphology of different genotypes at 45 hpf and 48 hpf. (G) The statistical analysis of the otic lumen area at 45 hpf and 48 hpf. (H) The statistical proportion of protrusions at 45 hpf and 48 hpf. n = 30. The data are the mean ± SD. ns, p > 0.05; *, p < 0.05; **, p < 0.01; ***, p < 0.001.

Expression Data
Genes:
Fish:
Anatomical Term:
Stage Range: Prim-25 to High-pec

Expression Detail
Antibody Labeling
Phenotype Data
Fish:
Condition:
Observed In:
Stage Range: Prim-25 to High-pec

Phenotype Detail
Acknowledgments
This image is the copyrighted work of the attributed author or publisher, and ZFIN has permission only to display this image to its users. Additional permissions should be obtained from the applicable author or publisher of the image. Full text @ Biomedicines