FIGURE SUMMARY
Title

Potential therapeutic role of spermine via Rac1 in osteoporosis: Insights from zebrafish and mice

Authors
Jiang, R.X., Hu, N., Deng, Y.W., Hu, L.W., Gu, H., Luo, N., Wen, J., Jiang, X.Q.
Source
Full text @ Zool Res

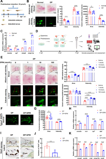
Spermine (SPM) alleviated prednisolone (PN)-induced osteoporosis (OP) in zebrafish larvae

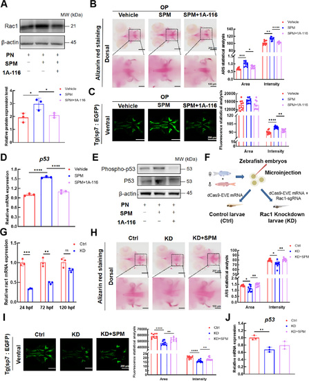
Possible mediating effects of Rac1 and P53 on anti-osteoporosis (OP) effects of spermine (SPM), as indicated by RNA-seq and IPA

Spermine (SPM) enhanced osteogenesis in zebrafish larvae via Rac1 up-regulation, while Rac1 knockdown induced osteoporosis

Spermine (SPM) exhibited excellent biosafety and exerted neuroprotective effects in zebrafish to a certain extent

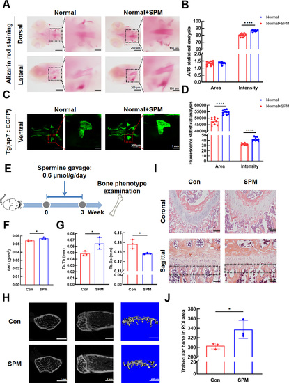
Spermine (SPM) showed osteogenic effects on healthy zebrafish and mice

Summary overview

Acknowledgments
This image is the copyrighted work of the attributed author or publisher, and ZFIN has permission only to display this image to its users. Additional permissions should be obtained from the applicable author or publisher of the image. Full text @ Zool Res