IMAGE

Fig. 3

ID
ZDB-IMAGE-240506-5
Genes
Source
Figures for Jiang et al., 2024
Image
Figure Caption

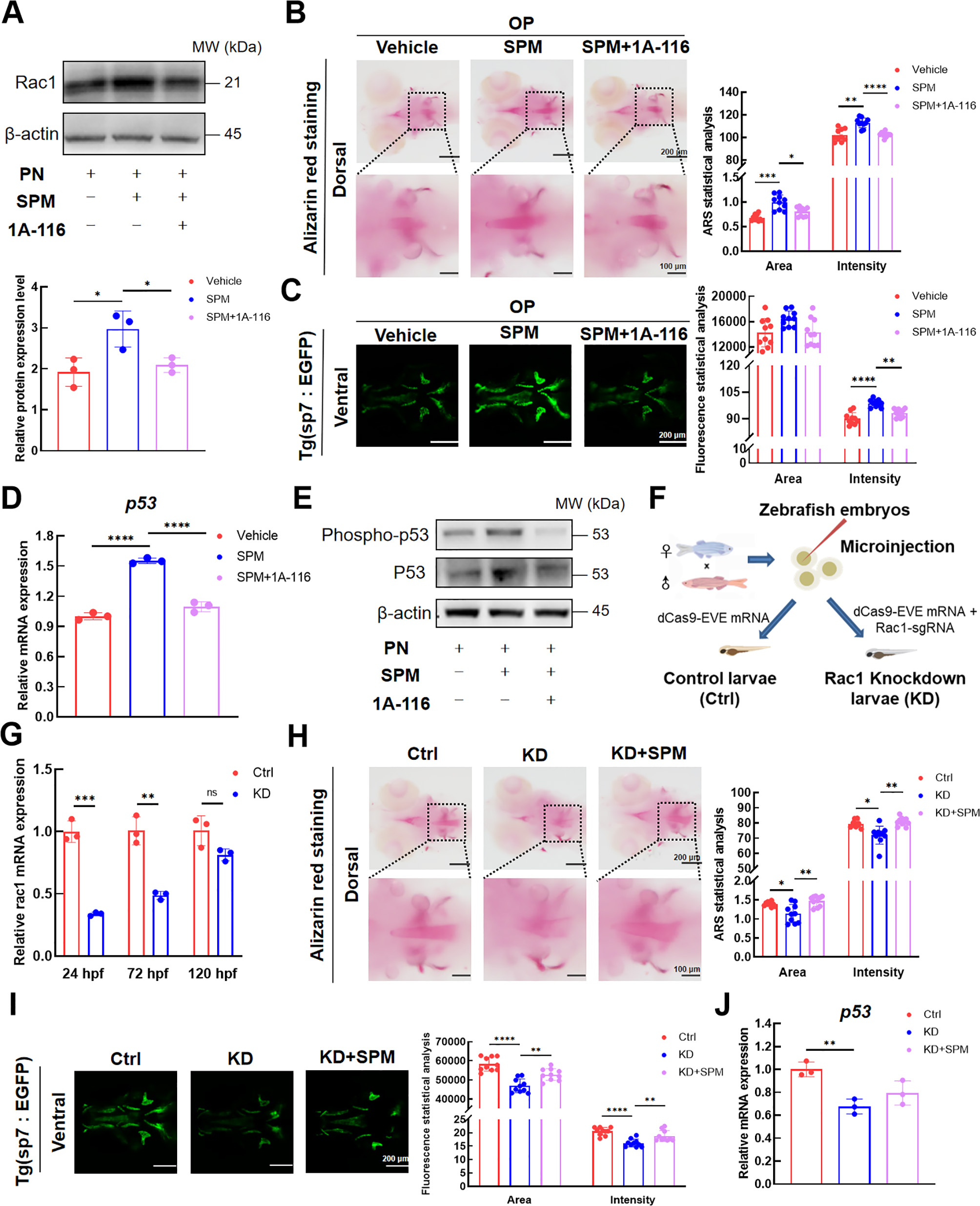
Fig. 3 Spermine (SPM) enhanced osteogenesis in zebrafish larvae via Rac1 up-regulation, while Rac1 knockdown induced osteoporosis

Figure Data
Acknowledgments
This image is the copyrighted work of the attributed author or publisher, and ZFIN has permission only to display this image to its users. Additional permissions should be obtained from the applicable author or publisher of the image. Full text @ Zool Res