FIGURE SUMMARY
Title

Wnt2bb Induces Cardiomyocyte Proliferation in Zebrafish Hearts via the jnk1/c-jun/creb1 Pathway

Authors
Peng, X., Fan, S., Tan, J., Zeng, Z., Su, M., Zhang, Y., Yang, M., Xia, L., Fan, X., Cai, W., Tang, W.H.
Source
Full text @ Front Cell Dev Biol

Induction of jnk1, creb1, wnt2bb and c-jun expression in injured cardiomyocytes during zebrafish heart regeneration (A) RT-qPCR results showing changes in wnt2bb creb1 nkx2.5 and c-jun expression at 4 and 7 dpa. (B,C) Confocal microscopy images showing creb1 expression during heart regeneration. At 7 dpa, creb1 expression expanded to cardiomyocytes adjacent to the injury site. Green, creb1; Red, MHC. (E,F) Confocal microscopy images of jnk expression after cardiac injury. The expression of jnk was low in uninjured ventricles, but at 7 dpa, jnk expression was enhanced and expanded into the new cardiomyocytes at the wound site (arrows). Green, jnk; Red, MHC. (H) Whereas wnt2bb expression was detectable on the uninjured ventricle (I), wnt2bb expression was enhanced in CMs adjacent to the injury site, and some non-CMs expressed wnt2bb at the apical edge of the wound at 7 dpa. Green, wnt2bb; Red, MHC. (K,L) Immunostaining analyses showed increased c-jun expression at the apical cell edges of the wounded heart and gradually increased at 7 dpa. Green, c-jun; Red, MHC. (D,G,J,M). Bar graph showing the fold changes in creb1, c-jun, jnk1, and wnt2bb expression in cardiomyocyte at 7 dpa compared to that observed in the uninjured heart. The data are presented as the means ± SEM, and significance was determined using Student’s t-test. n = 5. Brackets indicate the amputation area. Boxes correspond to the magnified region in the adjacent panels [Scale bars: 100 μm (left) and 25 μm (right)].

Wnt2bb mediates zebrafish heart regeneration. (A,B) Acid fuchsin orange G (AFOG) staining analyses reveal defective wound healing after ventricular resection in Tg(hsp70l:dn-wnt2bb) fish compared to that observed in the wild-type (ctrl) fish. Red arrow, fibrin; Blue, collagen; HS, heat shock of Tg(hsp70l:dn-wnt2bb) fish at 37°C for 1 h every 2 days for 30 days. (E) Bar charts showing the quantification of AFOG staining from (A,B). (C,D,F) AFOG staining and quantification reveals increased wound healing after ventricular resection in Tg(hsp70l:wnt2bb) fish compared to that observed in the wild-type (ctrl) fish. Red arrow, fibrin; Blue, collagen; HS, heat shock of Tg(hsp70l:wnt2bb) fish at 37°C for 1 h every 2 days for 21 days. Six hearts were assayed per group. (H–J) Confocal microscopy image analyses of PCNA+Mef2C+ cells (arrowheads) in heat-shocked Tg(hsp70l:dn-wnt2bb), Tg(hsp70l:wnt2bb) and wild-type (ctrl) fish at 7 dpa. Green, PCNA; Red, Mef2C. Boxes correspond to the magnified region. (K) Bar charts showing the quantification of PCNA-labeled CM proliferation index values for heat-shocked, injured wild-type (ctrl) and Tg(hsp70l:dn-wnt2bb) and Tg(hsp70l:wnt2bb) fish hearts. (G) Schematic of the experimental plan to analyze PCNA/Mef2c proliferation after apex amputation. The data are presented as the means ± SEM from 5 to 7 hearts for each group. The proliferation data were collected for 4–6 sections per heart and averaged to generate each data point. Error bars: ± 1 SD. Significance was determined using Student’s t-test: **P < 0.01, ****P < 0.0001. Brackets indicate the amputation area. Ctrl, control. Scale bar, 100μm.

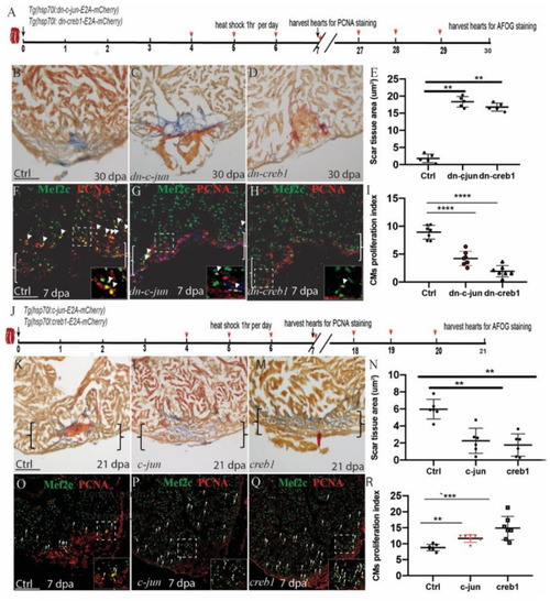
Regulation of injury-induced cardiomyocyte proliferation via c-jun/creb1 signaling. (A,J) Schematic of the experimental plan to analyze PCNA/Mef2c proliferation and AFOG staining after apex amputation. (B–E) AFOG staining assays and quantification showing the apical wound after ventricular resection in wild-type (ctrl), Tg(hsp70l:dn-c-jun), and Tg(hsp70l:dn-creb1) fish at 30 dpa. Red, fibrin; Blue, collagen. HS: heat shock at 37°C for 1 h. (F–H) Confocal microscopy image analyses of PCNA+Mef2C+ cells (arrowheads) in heat-shocked Tg(hsp70l:dn-c-jun), Tg(hsp70l:dn-creb1), and wild-type (ctrl) fish at 7 dpa. Green, PCNA; Red, Mef2C. (I) Bar charts showing the quantification of PCNA-labeled CM proliferation index values for heat-shocked, injured wild-type (ctrl), Tg(hsp70l:dn-c-jun), and Tg(hsp70l:dn-creb1) fish hearts. (K–N) AFOG staining analyses and quantification revealing defective wound healing after ventricular resection in Tg(hsp70l:creb1) and Tg(hsp70l:c-jun) fish compared to that observed in wild-type (ctrl) fish. Red arrow, fibrin; Blue, collagen; HS, heat shock at 37°C. (O–Q) Confocal microscopy image analyses of PCNA+Mef2C+ cells (arrowheads) in Tg(hsp70l:creb), Tg(hsp70l:c-jun), and wild-type (ctrl) fish at 7 dpa. (R) Bar charts showing the quantification of PCNA-labeled CM proliferation index values for control, Tg(hsp70l:creb1), Tg(hsp70l:c-jun) fish at 7 dpa. The data are presented as the means ± SEM from 5 to 7 hearts for each group. For CM proliferation index experiments, proliferation data were collected for 4–6 sections per heart and averaged to generate each data point. Error bars: ± 1 SD. Significance was determined using Student’s t-test: **P < 0.01, ***P < 0.001, ****P < 0.0001. Scale bar, 100 μm. Ctrl, control. Boxes correspond to the magnified region.

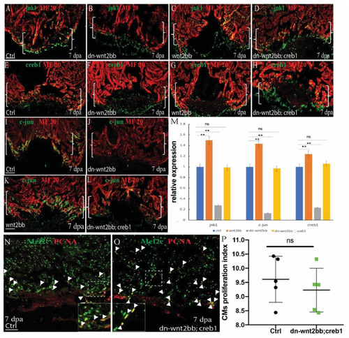
wnt2bb functions upstream of the c-jun/creb pathway. (A–D) Immunostaining analyses showing jnk1 expression at wounded myocardial cell edges in the control hearts. (A)Jnk1 expression decreased in heat-shocked Tg(hsp70l:dn-wnt2bb) fish hearts at 7 dpa (B) and increased in heat-shocked Tg(hsp70l:wnt2bb) fish hearts. (C)jnk1 expression rescue of Tg(hsp70l:dn-wnt2bb;hsp70l:creb1) double transgenic fish and (D) control fish heat-shocked at 37°C for 1 hr daily from 4 to 6 dpa. (E–H) Confocal image analyses showing CREB1 expression at the wounded myocardial cell edges in control fish hearts (E), elevated CREB expression in injured Tg(hsp70l:wnt2bb) fish hearts (G), decreased CREB expression in Tg(hsp70l:dn-wnt2bb) fish hearts (F), and in rescued Tg(hsp70l:dn-wnt2bb;hsp70l:creb1) double transgenic fish (H). (I–L) Confocal microscopy image analyses showing c-jun expression at wounded myocardial cell edges in control fish hearts (I), elevated c-jun expression in injured Tg(hsp70l:wnt2bb) fish hearts (K), decreased c-jun expression in Tg(hsp70l:dn-wnt2bb) fish hearts (J), and in rescued Tg(hsp70l:dn-wnt2bb;hsp70l:creb1) double transgenic fish (L). (N,O) Confocal microscopy image analyses of PCNA+Mef2C+ cells (arrowheads) in heat-shocked Tg(hsp70l:dn-wnt2bb;hsp70l:creb1) and wild-type (ctrl) fish at 7 dpa. Green, PCNA; Red, Mef2C. (M) Bar charts showing the quantification of PCNA-labeled CM proliferation index values for heat-shocked, injured wild-type (ctrl), Tg(hsp70l:dn-wnt2bb), Tg(hsp70l:wnt2bb), and Tg(hsp70l:dn-wnt2bb;hsp70l:creb1) fish hearts. Proliferation data were collected for 4–6 sections per heart and averaged to generate each data point. Green, PCNA; Red, Mef2C. (P) Bar charts showing the quantification of relative nkx2.5 expression in heat-shocked, injured wild-type (ctrl), Tg(hsp70l:dn-wnt2bb), Tg(hsp70l:wnt2bb), and Tg(hsp70l:dn-wnt2bb;hsp70l:creb) fish hearts. The data from five hearts in each group are presented. Error bars: ± 1 SD. Significance was determined using a Student’s t-test: **P < 0.01. Tg(hsp70l:wnt2bb), Tg(hsp70l:dn-wnt2bb), Tg(hsp70l:dn-wnt2bb;hsp70l:creb1) and control fish were heat-shocked at 37°C for 1 h daily from 4 to 6 dpa. Brackets indicate the amputation planes. Dotted line brackets indicate the amputation area. Scale bar, 100 μm. Green: jnk1(A–D), c-jun(E–H), and creb1(I–L); Red, MF20. Fluorescence intensities were measured at the injury border zone using ImageJ. Boxes correspond to the magnified region.

Wnt2bb/c-jun/creb pathway mediated zebrafish heart regeneration through nkx2.5. (A,F) Schematic of the experimental plan after apex amputation. (B) In uninjured hearts, nkx2.5 was detectable in cardiomyocyte nuclei throughout the myocardium. (C) Following ventricular resection, nkx2.5 was induced at the apical cell edge of wounded myocardia at 7 dpa. (D)Nkx2.5 was inhibited in dn-creb hearts following ventricular resection. (E)Nkx2.5 was enhanced in creb-ORF-overexpressing hearts following ventricular resection at the apical cell edge of wounded CMs. (G) Confocal image analyses displaying nkx2.5 at wounded myocardial cell edges in control hearts (I), elevated nkx2.5 in injured Tg(hsp70l:wnt2bb) hearts (H), diminished nkx2.5 in Tg(hsp70l:dn-wnt2bb) hearts (J) and rescued in Tg(hsp70l:dn-wnt2bb;hsp70l:creb1) hearts. (M,N) Schematic of the CREB binding site CRE (TGACATCA) at the upstream 3.7 kb of nkx2.5 ATG (I) and CHIP experiment show that creb can bind the CRE site of Nkx2.5. (K,L) Bar charts showing the quantification of relative nkx2.5 expression in heat-shocked, injured wild-type (ctrl), Tg(hsp70l:dn-wnt2bb), Tg(hsp70l:wnt2bb), Tg(hsp70l:creb1), Tg(hsp70l:dn-wnt2bb), and Tg(hsp70l:dn-wnt2bb;hsp70l:creb) fish hearts. The data from five hearts in each group are presented. Error bars: ± 1 SD. Significance was determined using a Student’s t-test: **P < 0.01, ***P < 0.001, ****P < 0.0001. Green, nkx2.5; Red, MF20; Brackets, amputation area; Scale bar, 100 μm. Fluorescent intensities were measured at the injury border zone using ImageJ.

Non-canonical and canonical Wnt signaling antagonize each other to regulate cardiomyocyte proliferation during zebrafish heart regeneration. (A) Schematic of the experimental plan after apex amputation. (B–D) Immunostaining of wnt2bb (green) in the hearts of control, Tg(hsp70l:wnt8) and Tg(hsp70l:dkk) fish at 7 dpa. (E–G) Immunostaining of jnk1 (green) in the hearts of control, Tg(hsp70l:wnt8) and Tg(hsp70l:dkk) at fish 7 dpa. (I–K) Confocal microscopy images of hearts from control, Tg(hsp70l:wnt8), and Tg(hsp70l:dkk) fish at 7 dpa. Sections were stained for MF20 (red) and c-jun (green). (O–Q) Confocal microscopy images of hearts from uninjured, control and Tg(hsp70l:wnt8) fish at 7 dpa. Sections were stained for nkx2.5 (green). (I–N) Confocal microscopy images of hearts from control, Tg(hsp70l:wnt8), and Tg(hsp70l:dkk) fish at 7 dpa. Sections were stained for MF20 (red) and creb1 (green). (H,R) Bar graph showing the relative gene expression at 7 dpa in the control, Tg(hsp70l:wnt8) and Tg(hsp70l:dkk) fish hearts. Scale bars: 50 mm. Fluorescence intensities were measured at the injury border zone using ImageJ. The data from 5 to 7 hearts for each group are presented. Error bars: ± 1 SD. Significance was determined using a Student’s t-test: **P < 0.01, ***P < 0.001. Brackets indicate the amputation planes. Scale bar, 100 μM; Ctrl, control.

Acknowledgments
This image is the copyrighted work of the attributed author or publisher, and ZFIN has permission only to display this image to its users. Additional permissions should be obtained from the applicable author or publisher of the image. Full text @ Front Cell Dev Biol