FIGURE SUMMARY
Title

Live imaging of adult zebrafish cardiomyocyte proliferation ex vivo

Authors
Honkoop, H., Nguyen, P.D., van der Velden, V.E.M., Sonnen, K.F., Bakkers, J.
Source
Full text @ Development

Cardiac slices retain characteristics of the regenerating heart. (A) Schematic representation of workflow. (B) Immunolabeling on 5 dpi whole hearts, 5 dpi cardiac slices after 1 day culture and 5 dpi cardiac slices after 3 day culture from a Tg(nppa:mCitrine) transgenic line. Trabecular cardiomyocytes are marked with mCitrine (green) and embryonic myosin is marked with N2.261 (magenta). Scale bars: 200 µm (overview); 50 µm (zoom). (C) Immunolabeling on 5 dpi whole hearts, 5 dpi cardiac slices after 1 day culture and 5 dpi cardiac slices after 3 day culture from a Tg(nppa:mCitrine) transgenic line. Cardiomyocyte nuclei are marked with MEF2 (green) and proliferating nuclei are marked with PCNA (magenta). Scale bars: 200 µm (overview) or 10 µm (zoom). (D) Quantification of MEF2+/PCNA+ cells in the border zone of injured hearts/cardiac slices and remote zone of uninjured hearts/cardiac slices. Each dot represents a result from one heart or cardiac slice. Data are mean±s.d. *P<0.05, ***P<0.001, ****P<0.0001.

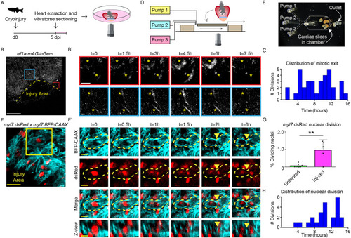
Cardiomyocyte proliferation during live imaging in cardiac slices. (A) Schematic representation of workflow. (B,B′) Time-lapse imaging on cardiac slices from 5 dpi Tg(ef1α:mAg-hGem) hearts, to visualize cells that enter G2/M phase. Yellow dotted line indicates the injury area. Asterisks mark cells in zoom-ins with dynamic geminin expression. Scale bars: 200 µm (overview); 20 µm (zoom). (C) Histogram showing distribution of mitotic exit in Tg(EF1α:mAg-hGem) cardiac slices over time. (D) Schematic representation of microfluidic chip design. (E) Bright-field image of cardiac slices inside the microfluidic chamber. (F,F′) Time-lapse imaging on 5 dpi cardiac slices from Tg(myl7:dsRed;myl7:BFP-CAAX) fish. Cardiomyocytes expressing nuclear dsRed are shown in red and membrane-bound BFP-CAAX is shown in cyan. Yellow dotted line indicates cellular outline. Yellow arrowheads indicate the membrane splitting two daughter cells. Scale bars: 25 µm (overview); 10µm (zoom). (G) Quantification of nuclear divisions during time-lapse imaging on Tg(myl7:dsRed) injured and uninjured slices. Each dot represents a result from one cardiac slice. Data are mean±s.d. (H) Histogram showing distribution of cardiomyocyte nuclear division. **P<0.01.

Dynamics of sarcomere structures during cardiomyocyte proliferation. (A) Schematic representation of workflow. (B,C) Histogram showing the distribution of proliferation during time-lapse imaging in cardiomyocytes directly adjacent to the injury (B) or more distal to the injury (C). (D-E′) Overview images (D,E) and zoom-ins (D′,E′) of time-lapse imaging on 5 dpi Tg(myl7:actn3b-EGFP; myl7:DsRed) cardiac slices capturing cardiomyocyte proliferation directly adjacent to the injury (D,D′) or distal to the injury (E,E′). Cardiomyocyte nuclei marked by dsRed are shown in magenta; sarcomeric structures marked by Actn3b-EGFP are shown in green. Dotted lines indicate cellular outlines. Scale bars: 20 µm (overview); 5 µm (zoom).

The proteasome and calpain inhibitor MG-132 blocks sarcomere disassembly and proliferation. (A) Schematic of experiments in B-H. (B) Confocal images of prometaphase cells from control and MG-132-treated cardiac slices. Mitotic nuclei are marked with pH3 (magenta) and sarcomeres are marked with Actn3b-EGFP (green). Dotted lines represent cellular outlines. Scale bar: 5 µm. (C) Schematic representation of sarcomere length quantification. The length of sarcomeres around the nucleus, indicated by arrows, was measured for quantification. (D) Quantification of sarcomere length surrounding prometaphase nuclei. Each dot represents a result from a single cell. Data are mean±s.d. (E) Distribution of mitotic phases in pH3+ cells in cardiac slices. (F) Quantification of cardiomyocyte divisions per time-lapse movie in the presence of DMSO or MG-132. Each dot represents a result from one time-lapse movie. Data are mean±s.d. (G) Tracking of sarcomere fragments in a cardiomyocyte directly adjacent to the injury during MG-132 treatment. Positions of sarcomere fragment are indicated by a blue arrowheads. Tracks are shown by lines. Scale bar: 5 µm. **P<0.01. ***P<0.001.

Acknowledgments
This image is the copyrighted work of the attributed author or publisher, and ZFIN has permission only to display this image to its users. Additional permissions should be obtained from the applicable author or publisher of the image. Full text @ Development