FIGURE

Figure 5

ID
ZDB-FIG-221118-51
Publication
Rehman et al., 2022 - Developmental defects and behavioral changes in a diet-induced inflammation model of zebrafish
Other Figures
All Figure Page
Back to All Figure Page
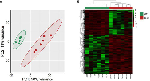
Figure 5

Transcriptome-based differences in zebrafish larvae from the soybean group compared to the control group. Principal component analyses (A) and heatmap (B) of the differentially expressed genes (DEGs) in the soybean (SBM) group compared to the control (CT) group. Transcripts with an adjusted p-value below 0.05 and |Log2 fold change| ≥ 1 were considered significantly differentially expressed. There are six biological replicates in each study group.

Expression Data

Expression Detail
Antibody Labeling
Phenotype Data

Phenotype Detail
Acknowledgments
This image is the copyrighted work of the attributed author or publisher, and ZFIN has permission only to display this image to its users. Additional permissions should be obtained from the applicable author or publisher of the image. Full text @ Front Immunol