IMAGE

Figure 5

ID
ZDB-IMAGE-221118-54
Source
Figures for Rehman et al., 2022
Image
Figure Caption

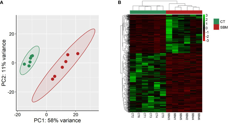
Figure 5

Transcriptome-based differences in zebrafish larvae from the soybean group compared to the control group. Principal component analyses (A) and heatmap (B) of the differentially expressed genes (DEGs) in the soybean (SBM) group compared to the control (CT) group. Transcripts with an adjusted p-value below 0.05 and |Log2 fold change| ≥ 1 were considered significantly differentially expressed. There are six biological replicates in each study group.

Acknowledgments
This image is the copyrighted work of the attributed author or publisher, and ZFIN has permission only to display this image to its users. Additional permissions should be obtained from the applicable author or publisher of the image. Full text @ Front Immunol