FIGURE

1

ID
ZDB-FIG-190723-997
Publication
Greenhough et al., 2018 - Cancer cell adaptation to hypoxia involves a HIF-GPRC5A-YAP axis
Other Figures
All Figure Page
Back to All Figure Page
1

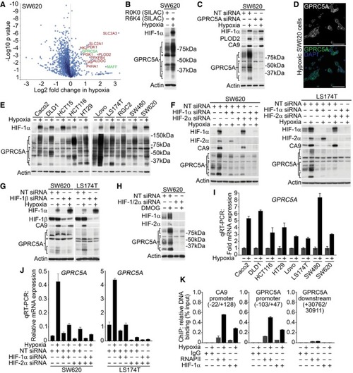
Hypoxia induces GPRC5A directly via HIFs

SILAC‐based proteomics data identify known (red) and novel (green) hypoxia‐induced proteins in SW620 cells. One‐sample t‐test was performed.

Western blotting confirmed GPRC5A as a hypoxia‐induced protein in SILAC lysates.

Validation of GPRC5A Western blot data using siRNA. *Non‐specific band of ˜60 kDa not depleted by GPRC5A siRNA.

Confocal microscopy showing plasma membrane GPRC5A expression in hypoxic SW620 cells (scale bars: 75 μm).

Western blotting showing GPRC5A upregulation by hypoxia in a panel of colorectal tumour cell lines.

Basal & hypoxia‐induced GPRC5A protein expression was decreased by HIF‐1/2α depletion.

Depletion of HIF‐1β decreased GPRC5A protein upregulation in hypoxia.

Hypoxia mimetic DMOG induced HIF‐1/2α, CA9 and GPRC5A protein expression. Dual HIF‐1/2α depletion reduced GPRC5A induction by DMOG.

qRT–PCR demonstrating that GPRC5A mRNA was upregulated by hypoxia (n = 3). GPRC5A was normalised to HPRT (error bars ± SD).

qRT–PCR demonstrating that HIF‐1/2α depletion decreased GPRC5A induction during hypoxia (n = 3). GPRC5A was normalised to HPRT (error bars ± SD).

ChIP‐PCR analyses identify HIF‐1α binding to the GPRC5A promoter region containing a putative optimal HRE (error bars ± SD, n = 3).

Data information: Asterisks (*) indicate non‐specific band. Level adjustments were made to images in Adobe Photoshop post‐acquisition for clarity (equal changes applied to the entire image). Representative examples of n = 3 independent experiments are shown.Source data are available online for this figure.

Expression Data

Expression Detail
Antibody Labeling
Phenotype Data

Phenotype Detail
Acknowledgments
This image is the copyrighted work of the attributed author or publisher, and ZFIN has permission only to display this image to its users. Additional permissions should be obtained from the applicable author or publisher of the image. Full text @ EMBO Mol. Med.