FIGURE

Fig. 6

ID
ZDB-FIG-170510-5
Publication
Kasper et al., 2017 - MicroRNAs Establish Uniform Traits during the Architecture of Vertebrate Embryos
Other Figures
All Figure Page
Back to All Figure Page
Fig. 6

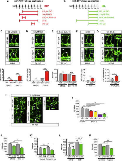
miR-139 and miR-24 Mutants Are Broadly Affected by Stress

(A and B) Schematic depicts the duration of chemical exposure or environmental condition used to test stress sensitivity of miR-139-regulated (A) and miR-24-regulated (B) vascular traits in the absence of miRNA activity. Stressors were administered at doses that minimally affect wild-type as indicated (see Table S1).

(C and D) Arrows point to ectopic ISV branches in 54-hpf miR-139Δ/Δ embryos treated with pro-angiogenic drugs: BIO (n = 24) and GSI (n = 50–55 embryos). Controls were treated with DMSO vehicle (n = 17–24 embryos).

(E) Arrows highlight stunted ISV branches in 27-hpf miR-139Δ/Δ embryos treated with anti-angiogenic VEGF inhibitor SU5416 (n = 25–27 embryos). Controls were treated with DMSO vehicle (n = 17–25 embryos).

(F) Arrows show ectopic ISV branches in 54-hpf miR-139Δ/Δ embryos exposed to high-temperature stress (n = 31–44 embryos/genotype).

(G) Yellow arrows show region captured in zoom images. White arrow points to hypersprouting of DLAV endothelial cells in 52 hpf miR-139Δ/Δ embryos exposed to 4 hr of hypoxia (n = 40–45 embryos/genotype).

(H) Arrows indicate the HA of BIO-treated embryos.

(I–M) Quantification of 56-hpf HA length (μm) upon treatment of BIO or DMSO (n = 12–24 for all genotypes except n = 6 for quadruple mutant embryos, I); GSI or DMSO (n = 15, J); SU5416 or DMSO (n = 11–16, K); high or control temperature (n = 38–50, L); and hypoxia or normoxia (n = 24, M). S = single, D = double, T = triple, Q = quadruple mutant embryos.

All images were captured with a 25× objective. All bar plots represent mean ± SEM, and significance comparisons between samples are as indicated. n.s., not significant (p > 0.05); p ≤ 0.05, ∗∗p ≤ 0.01, ∗∗∗p ≤ 0.001, ∗∗∗∗p ≤ 0.0001, two-tailed Mann-Whitney U test.

Expression Data
Gene:
Fish:
Conditions:
Anatomical Terms:
Stage Range: Prim-5 to Long-pec

Expression Detail
Antibody Labeling
Phenotype Data
Fish:
Conditions:
Observed In:
Stage Range: Prim-5 to Long-pec

Phenotype Detail
Acknowledgments
This image is the copyrighted work of the attributed author or publisher, and ZFIN has permission only to display this image to its users. Additional permissions should be obtained from the applicable author or publisher of the image.

Reprinted from Developmental Cell, 40, Kasper, D.M., Moro, A., Ristori, E., Narayanan, A., Hill-Teran, G., Fleming, E., Moreno-Mateos, M., Vejnar, C.E., Zhang, J., Lee, D., Gu, M., Gerstein, M., Giraldez, A., Nicoli, S., MicroRNAs Establish Uniform Traits during the Architecture of Vertebrate Embryos, 552-565.e5, Copyright (2017) with permission from Elsevier. Full text @ Dev. Cell