FIGURE SUMMARY
Title

Interplay of Zeb2a, Id2a, and Batf3 regulates microglia and dendritic cell development in the zebrafish brain

Authors
Nguyen, T.M.L., Hassan, S., Pan, H., Wu, S., Wen, Z.
Source
Full text @ Development

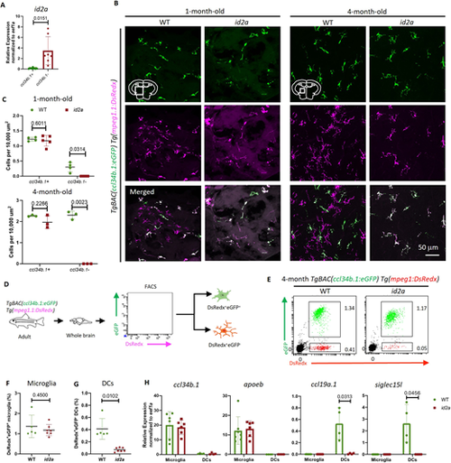
Brain-associated DCs are absent in the id2a-deficient mutants. (A) RT-PCR shows the expression levels of id2a in the ccl34b.1+ (GFP+DsRedx+) and ccl34b.1− (GFP−DsRedx+) cells sorted from 4-month-old TgBAC(ccl34b.1:eGFP);Tg(mpeg1.1:DsRedx) fish. n=7 for each group. (B,C) Representative images (B) and quantification (C) of the density of GFP+DsRedx+ and GFP−DsRedx+ cells in the transverse midbrain sections of 1-month-old and 4-month-old TgBAC(ccl34b.1:eGFP);Tg(mpeg1.1:DsRedx) WT or id2a mutant fish. n≥3 for each genotype. (D) Schematic of whole-brain FACS analysis of 4-month-old TgBAC(ccl34b.1:eGFP);Tg(mpeg1.1:DsRedx) WT fish and id2a mutants. ccl34b.1+mpeg1.1+ (DsRedx+eGFP+) and ccl34b.1−mpeg1+ (DsRedx+eGFP−) cells represent microglia and brain-associated DCs in WT, respectively. (E-G) Representative FACS plot (E) and the proportion (F,G) of ccl34b.1+mpeg1.1+ (DsRedx+eGFP+) and ccl34b.1−mpeg1+ (DsRedx+eGFP−) cells are presented as a percentage of total brain cells in TgBAC(ccl34b.1:eGFP);Tg(mpeg1.1:DsRedx) WT or id2a mutant brains. n=6 for WT and n=7 for id2a mutants. (H) RT-PCR shows the expression levels of microglia marker genes (ccl34b.1, apoeb) and brain-associated DC marker genes (ccl19a.1, siglec15l) in ccl34b.1+mpeg1.1+ and ccl34b.1−mpeg1.1+ cells collected from the brains of 4-month-old TgBAC(ccl34b.1:eGFP);Tg(mpeg1.1:DsRedx) WT or id2a mutants. n=6 for each genotype. Data are mean±s.d. Unpaired Student's t-test with Welch's correction.

id2a is cell-autonomously required for the development of brain-associated DCs. (A,B) Representative images (A) and quantification (B) of the ccl34b.1−mpeg1.1+ cells (upper panel) and ccl34b.1+mpeg1.1+ (lower panel) cells in the transverse midbrain sections of 4-month-old TgBAC(ccl34b.1:eGFP);Tg(mpeg1.1:DsRedx) WT fish, id2a mutants or Tg(mpeg1.1:id2a);id2a (id2a; Tgid2a) transgenic mutants. The location of the imaging area is indicated by the box in the midbrain diagram. The ccl34b.1+ cells are GFP+DsRedx+ double positive, whereas ccl34b.1− cells are DsRedx+ single positive. n=3 for each group. (C) Representative images of ccl34b.1−mpeg1.1+ cells in the transverse brain sections of 4-month-old TgBAC(ccl34b.1:eGFP);Tg(mpeg1.1:DsRedx) WT fish, id2a mutants or id2a; Tgid2a transgenic mutants. (D) RT-PCR shows the expression levels of DC marker genes (ccl19a.1 and siglec15l) in ccl34b.1−mpeg1.1+ DCs sorted from the brains of 3-month-old TgBAC(ccl34b.1:eGFP);Tg(mpeg1.1:DsRedx) WT fish, id2a mutants or id2a; Tgid2a transgenic mutants. n=3 for each group. Data are mean±s.d. Unpaired Student's t-test with Welch's correction.

batf3 is downstream of id2a and required for cnn3a+ DC subset development. (A) Normalized expression of batf3 in cnn3a+ cDCs, ccl35+ cDCs and pDCs from the scRNA-seq dataset. (B,C) Representative images (B) and quantification (C) of the density of the ccl34b.1+ (GFP+Lcp1+) and ccl34b.1− (GFP−Lcp1+) cells in the transverse midbrain sections of 1-month-old and 4-month-old TgBAC(ccl34b.1:eGFP) WT or batf3 mutant fish. The total myeloid cells in the brain were visualized using anti-Lcp1 staining, which labels both microglia and brain-associated DCs in a WT background. n≥3 for each genotype. (D-F) RT-PCR shows the expression levels of cnn3a+ DC-specific markers (cnn3a, hsp90aa1.2 and chl1a) (D), ccl35+ DC-specific markers (ccl35, nr4a2b and cd74a) (E) and pDC-specific markers (ctsbb and p2rx3a) (F) in ccl34b.1−mpeg1.1+ cells sorted from the brains of 4-month-old TgBAC(ccl34b.1:eGFP);Tg(mpeg1.1:DsRedx) WT or batf3 mutant fish. n≥6 for each group. (G) RT-PCR shows the expression levels of id2a (left) and batf3 (right) in the mpeg1.1+ cells sorted from the brains of 5-month-old Tg(mpeg1.1:DsRedx) WT or id2a mutant fish. n=3 for each genotype. (H) Midbrain transverse sections of 4-month-old TgBAC(ccl34b.1:eGFP);id2a or Tg(mpeg1.1:batf3);id2a (id2a; Tgbatf3) transgenic mutants. The location of imaging is indicated by the box in the midbrain diagram. The microglia are marked by GFP+ and brain-associated DCs are Red+ single positive cells visualized by anti-Lcp1 staining, which labels both microglia and brain-associated DCs in a WT background. Data are mean±s.d. Unpaired Student's t-test with Welch's correction.

zeb2a promotes the proliferation of microglia. (A) RT-PCR showing the expression levels of zeb2a in the ccl34b.1+ (GFP+DsRedx+) and ccl34b.1− (GFP−DsRedx+) cells sorted from the brains of 4-month-old TgBAC(ccl34b.1:eGFP);Tg(mpeg1.1:DsRedx) fish. n=7 for each group. (B,C) Representative images (B) and quantification (C) of ccl34b.1+ cells in the optic tectum of 3 dpf TgBAC(ccl34b.1:eGFP) WT embryos, zeb2a single mutants and zeb2a/b double mutants (zeb2-DM). The optic tectum is indicated by dashed lines. n≥3 for each genotype. (D-F) Representative images (D) and quantification of ccl34b.1+mpeg1.1+ (GFP+DsRedx+) (E) and ccl34b.1−mpeg1.1+ (GFP−DsRedx+) (F) cells in the transverse midbrain sections of 14 dpf TgBAC(ccl34b.1:eGFP);Tg(mpeg1.1:DsRedx) WT or zeb2a mutant fish. The brain region is indicated by the dashed line. n=5 and 6 for WT and zeb2a mutants, respectively. (G-I) Representative images (G) and quantification of EdU+ ccl34b.1+mpeg1.1+ (GFP+DsRedx+) (H) and EdU+ ccl34b.1−mpeg1.1+ (GFP−DsRedx+) (I) cells in the transverse midbrain sections of 13 dpf TgBAC(ccl34b.1:eGFP);Tg(mpeg1.1:DsRedx) WT or zeb2a mutant fish. n=6 and 5 for WT and zeb2a mutants, respectively. Data are mean±s.d. Unpaired Student's t-test with Welch's correction.

zeb2a inhibits DC development through repressing id2a expression. (A) Experimental design of zeb2a overexpression. The embryos injected with hsp70:zeb2a constructs and Tol2 transposase (TP) mRNA were heat-shocked at 1 dpf to induce the zeb2a expression. The heat-shocked embryos were collected at 2 dpf for RT-PCR analysis. (B,C) RT-PCR shows the expression levels of zeb2a and id2a in the whole embryo of 2 dpf WT and zeb2a-overexpressed fish. n=4 for each group. (D-F) Representative images (D) and quantification of the ccl34b.1+mpeg1.1+(GFP+DsRedx+) (F) and ccl34b.1−mpeg1.1+ (GFP−DsRedx+) cells (E) and their density in the transverse midbrain sections of 1-month-old TgBAC(ccl34b.1:eGFP);Tg(mpeg1.1:DsRedx) WT or mpeg1.1:zeb2a-injected fish. n=4 and 5 for WT and mpeg1.1:zeb2a-injected fish, respectively. Data are mean±s.d. Unpaired Student's t-test with Welch's correction

Acknowledgments
This image is the copyrighted work of the attributed author or publisher, and ZFIN has permission only to display this image to its users. Additional permissions should be obtained from the applicable author or publisher of the image. Full text @ Development