IMAGE

Fig. 3

ID
ZDB-IMAGE-240409-22
Source
Figures for Nguyen et al., 2024
Image
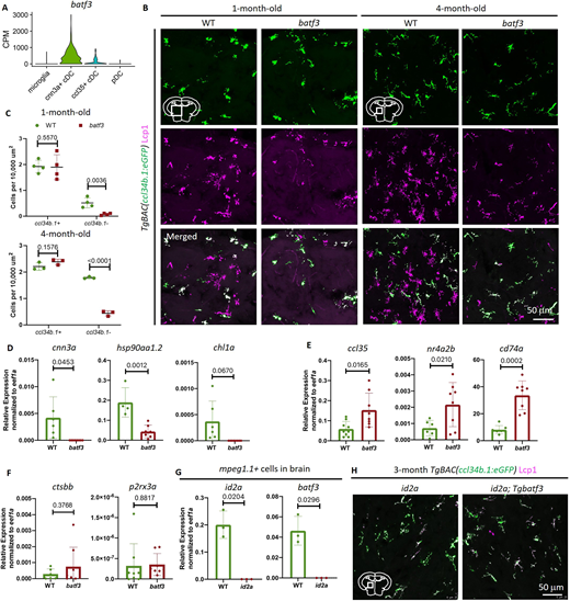
Figure Caption

Fig. 3 batf3 is downstream of id2a and required for cnn3a+ DC subset development. (A) Normalized expression of batf3 in cnn3a+ cDCs, ccl35+ cDCs and pDCs from the scRNA-seq dataset. (B,C) Representative images (B) and quantification (C) of the density of the ccl34b.1+ (GFP+Lcp1+) and ccl34b.1− (GFP−Lcp1+) cells in the transverse midbrain sections of 1-month-old and 4-month-old TgBAC(ccl34b.1:eGFP) WT or batf3 mutant fish. The total myeloid cells in the brain were visualized using anti-Lcp1 staining, which labels both microglia and brain-associated DCs in a WT background. n≥3 for each genotype. (D-F) RT-PCR shows the expression levels of cnn3a+ DC-specific markers (cnn3a, hsp90aa1.2 and chl1a) (D), ccl35+ DC-specific markers (ccl35, nr4a2b and cd74a) (E) and pDC-specific markers (ctsbb and p2rx3a) (F) in ccl34b.1−mpeg1.1+ cells sorted from the brains of 4-month-old TgBAC(ccl34b.1:eGFP);Tg(mpeg1.1:DsRedx) WT or batf3 mutant fish. n≥6 for each group. (G) RT-PCR shows the expression levels of id2a (left) and batf3 (right) in the mpeg1.1+ cells sorted from the brains of 5-month-old Tg(mpeg1.1:DsRedx) WT or id2a mutant fish. n=3 for each genotype. (H) Midbrain transverse sections of 4-month-old TgBAC(ccl34b.1:eGFP);id2a or Tg(mpeg1.1:batf3);id2a (id2a; Tgbatf3) transgenic mutants. The location of imaging is indicated by the box in the midbrain diagram. The microglia are marked by GFP+ and brain-associated DCs are Red+ single positive cells visualized by anti-Lcp1 staining, which labels both microglia and brain-associated DCs in a WT background. Data are mean±s.d. Unpaired Student's t-test with Welch's correction.

Acknowledgments
This image is the copyrighted work of the attributed author or publisher, and ZFIN has permission only to display this image to its users. Additional permissions should be obtained from the applicable author or publisher of the image. Full text @ Development