- Title
- 
    
        
                    Developmental Angiogenesis Requires the Mitochondrial Phenylalanyl-tRNA Synthetase
- Authors
- Li, B., Chen, K., Liu, F., Zhang, J., Chen, X., Chen, T., Chen, Q., Yao, Y., Hu, W., Wang, L., Wu, Y.
- Source
- Full text @ Front Cardiovasc Med
| 
 The expression of  | 
| 
 The morpholino-mediated knock-down of  PHENOTYPE:
                    
                    
                 
 | 
| 
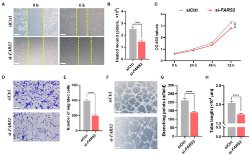
 The deficiency of FARS2 impairs cell motility, proliferation, invasion, and tube formation in human umbilical vein endothelial cells (HUVECs).  | 
| 
 | 
| 
 The deficiency of FARS2 impairs angiogenesis by disrupting the Notch and Wnt signaling pathways.  | 
| 
 Developmental angiogenesis requires the mitochondrial phenylalanyl-tRNA synthetase. An overview of the mechanisms by which the deficiency of mitochondrial phenylalanyl-tRNA synthetase impairs angiogenesis by disrupting the  | 
 
         
                 
                 
                 
                 
                