FIGURE SUMMARY
Title

Leucine mediates autophagosome-lysosome fusion and improves sperm motility by activating the PI3K/Akt pathway

Authors
Zhang, J., Zhang, X., Liu, Y., Su, Z., Dawar, F.U., Dan, H., He, Y., Gui, J.F., Mei, J.
Source
Full text @ Oncotarget

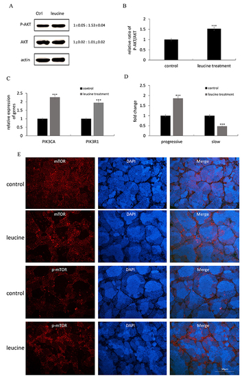
The effects of leucine treatment on zebrafish sperm motility the activation of PI3K/Akt signaling pathway. (A) Representative immunoblots showed p-Akt and Akt proteins after leucine treatment. Actin was used as the control. Relative protein level was shown from 3 independent experiments. (B) Quantification of the ratio of pAkt/Akt from 3 independent experiments. (C) The mRNA expression of PI3KR1 and PI3KCA were checked by qRT-PCR. (D) Comparisons of semen kinematic parameters between control group and leucine-treated group. Two kinematics parameters including progressive sperm and slow sperm were assessed with the computer-assisted sperm analysis (CASA) system. (E) Representative immunofluorescence pictures to detect mTOR and p-mTOR signals in control and leucine-treated zebrafish testes. Scale bar: 50 μm. Bars represent mean ± SEM of more than three separate experiments. *P < 0.05, **P < 0.01 and ***P < 0.001.

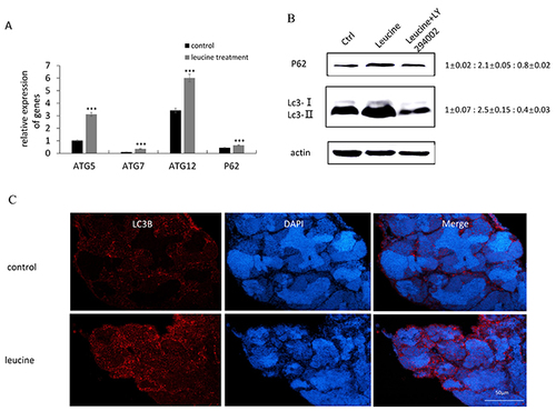
The effects of leucine treatment on autophagy in zebrafish testis. (A) The mRNA expression of autophagy related genes atg5, atg7, atg12 and p62 were evaluated by qRT-PCR. (B) Representative immunoblots showed P62 and Lc3 proteins after leucine and LY294002 administration. Actin was used as the control. Relative protein levels of P62 and Lc3-II were shown from 3 independent experiments. (C) Representative immunofluorescence pictures to detect Lc3 levels in control and leucine-treated zebrafish testes. Scale bar: 50 μm. Bars represent mean ± SEM of more than three separate experiments. *P < 0.05, **P < 0.01 and ***P < 0.001.

Acknowledgments
This image is the copyrighted work of the attributed author or publisher, and ZFIN has permission only to display this image to its users. Additional permissions should be obtained from the applicable author or publisher of the image. Full text @ Oncotarget