IMAGE

Fig. 1

ID
ZDB-IMAGE-180517-5
Source
Figures for Zhang et al., 2017
Image
Figure Caption

Fig. 1

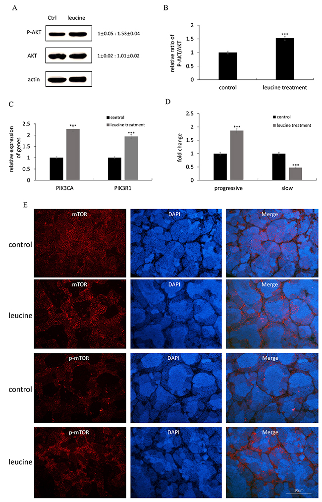
The effects of leucine treatment on zebrafish sperm motility the activation of PI3K/Akt signaling pathway. (A) Representative immunoblots showed p-Akt and Akt proteins after leucine treatment. Actin was used as the control. Relative protein level was shown from 3 independent experiments. (B) Quantification of the ratio of pAkt/Akt from 3 independent experiments. (C) The mRNA expression of PI3KR1 and PI3KCA were checked by qRT-PCR. (D) Comparisons of semen kinematic parameters between control group and leucine-treated group. Two kinematics parameters including progressive sperm and slow sperm were assessed with the computer-assisted sperm analysis (CASA) system. (E) Representative immunofluorescence pictures to detect mTOR and p-mTOR signals in control and leucine-treated zebrafish testes. Scale bar: 50 μm. Bars represent mean ± SEM of more than three separate experiments. *P < 0.05, **P < 0.01 and ***P < 0.001.

Acknowledgments
This image is the copyrighted work of the attributed author or publisher, and ZFIN has permission only to display this image to its users. Additional permissions should be obtained from the applicable author or publisher of the image. Full text @ Oncotarget