IMAGE

Fig. 5

ID
ZDB-IMAGE-180517-6
Source
Figures for Zhang et al., 2017
Image
Figure Caption

Fig. 5

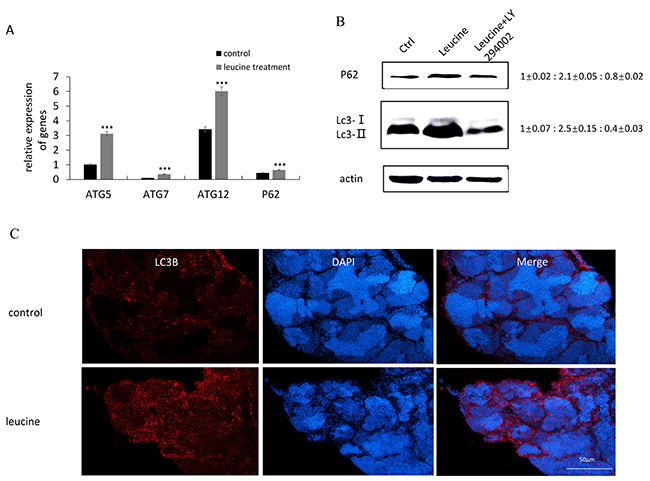
The effects of leucine treatment on autophagy in zebrafish testis. (A) The mRNA expression of autophagy related genes atg5, atg7, atg12 and p62 were evaluated by qRT-PCR. (B) Representative immunoblots showed P62 and Lc3 proteins after leucine and LY294002 administration. Actin was used as the control. Relative protein levels of P62 and Lc3-II were shown from 3 independent experiments. (C) Representative immunofluorescence pictures to detect Lc3 levels in control and leucine-treated zebrafish testes. Scale bar: 50 μm. Bars represent mean ± SEM of more than three separate experiments. *P < 0.05, **P < 0.01 and ***P < 0.001.

Acknowledgments
This image is the copyrighted work of the attributed author or publisher, and ZFIN has permission only to display this image to its users. Additional permissions should be obtained from the applicable author or publisher of the image. Full text @ Oncotarget