FIGURE

Figure 5

ID
ZDB-FIG-250816-58
Publication
Tata et al., 2025 - Prostaglandin Analogs and Eupatilin as Treatments for Nephronophthisis
Other Figures
All Figure Page
Back to All Figure Page
Figure 5

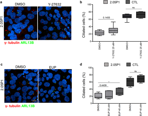
Eupatilin but not Rock inhibitor increases ciliation in NPHP5 URECs. (a–d) Control (1.56NC) and NPHP5 (2.05P1) URECs treated with DMSO (0,04%) or either ROCK inhibitor (Y-27632i, 25 μM; a and b) or Eupatilin (EUP, 20 μM and/or 40 μM; c and d) were fixed and stained primary cilia (ARL13B, green) and basal body markers (γ- tubulin, red; a and c). Ciliogenesis was quantified similarly as in Figure 1 (EUP, b; Y-27632, d). (b) n = 3 to 5 experiments, ∗∗ P < 0.05. (d) n =2 to 4 experiments. The statistical analysis were performed using R script for mixed linear-regression model with quasibinomial penalization. DMSO, dimethyl sulfoxide; EUP, Eupatilin; UREC, urinary renal epithelial cells.

Expression Data

Expression Detail
Antibody Labeling
Phenotype Data

Phenotype Detail
Acknowledgments
This image is the copyrighted work of the attributed author or publisher, and ZFIN has permission only to display this image to its users. Additional permissions should be obtained from the applicable author or publisher of the image. Full text @ Kidney Int Rep