FIGURE

Figure 1

ID
ZDB-FIG-250816-54
Publication
Tata et al., 2025 - Prostaglandin Analogs and Eupatilin as Treatments for Nephronophthisis
Other Figures
All Figure Page
Back to All Figure Page
Figure 1

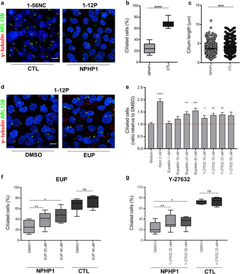
Eupatilin and ROCK inhibitors rescue ciliogenesis defects in NPHP1 URECs. (a) Control (1-56NC) and NPHP1 (1-12P) URECs grown in ciliogenesis conditions for 5 days at nonpermissive temperature (39 °C) were fixed and stained for primary cilia (ARL13B, green) and basal bodies (γ- tubulin, red). (b) Ciliogenesis in NPHP1 (1-12P and 1-03P) and CTL (1-56NC) URECs were quantified using Harmony software and expressed as percentage of ciliated cells shown using a box-and-whisker plot (n = 5–11 experiments). Mixed linear regression model with quasibinomial penalization taking into account the correlation of observations coming from the same individuals using a random effect on the cell line: ∗∗∗∗P < 0.0001. (c) Cilium length in NPHP1 (1-12P and 1-03P) and CTL (1-56NC) URECs length was quantified as explained in the Methods and expressed in μm using a dot-plot (n = 3 experiments). Unpaired 2-tailed t test: ∗∗∗P < 0.001. (d) NPHP1 URECs (1-12P) treated with either DMSO (0.04%) or 20 μM EUP for 48 hours were fixed and stained as in (a) for primary cilia (ARL13B, green) and basal body (γ-tubulin, red). (e) Ciliogenesis in 1.12P and 1.03P NPHP1 URECs treated for 48 hours with either alprostadil (Alpro), Eupatilin (EUP) or ROCK inhibitor (Y-27632) was expressed as the ratio to control DMSO-treated cells. Mean ± SEM (n = 4–7 experiments); paired 2-tailed t test: ∗∗∗∗ P < 0.0001, ∗∗∗ P < 0.001, ∗∗ P < 0.01, ∗ P < 0.05. (f and g) Ciliogenesis in URECs derived from CTL (1-56NC) and NPHP1 patients (1-12P and 1-03P) treated for 48 hours with DMSO or EUP (20 and 40 μM; n = 4–6 experiments per cell line; (f) or Y-27632 (25 and 50 μM; n = 2–5 experiments per cell line) was quantified similarly as in (b). ∗P < 0.05,∗∗ P < 0.01. Scale bars 10 μm. CTL, control; EUP, DMSO, dimethyl sulfoxide; Eupatilin; EUP, Eupatilin; ns, not significant; UREC, urinary renal epithelial cell.

Expression Data

Expression Detail
Antibody Labeling
Phenotype Data

Phenotype Detail
Acknowledgments
This image is the copyrighted work of the attributed author or publisher, and ZFIN has permission only to display this image to its users. Additional permissions should be obtained from the applicable author or publisher of the image. Full text @ Kidney Int Rep