FIGURE

Fig. 8

ID
ZDB-FIG-220920-76
Publication
Tian et al., 2022 - WRN promotes bone development and growth by unwinding SHOX-G-quadruplexes via its helicase activity in Werner Syndrome
Other Figures
All Figure Page
Back to All Figure Page
Fig. 8

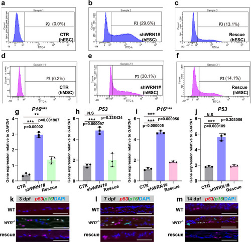
SHOX/shox prevents chondrocyte senescence in WS models.

a–f Representative flow cytometry plots of three independent biological experiments for senescent analysis among CTR, shWRN1#, and rescue groups in hESC (ac) and hMSC (df). gj qRT-PCR measurement of P53 and P16Ink4a in CTR, shWRN1#, and rescue groups in hESC (gh) and hMSC (ij) on day 14. N = 3 independent biological experiments. km Representative FISH analysis of 3 independent experiments of p53 and p16 in WT, wrn−/− mutant, and rescue groups on 3 dpf, 7 dpf, and 14 dpf. Scale bar = 50 µm. Data are presented as the mean ± S.D. Statistical analysis was performed using two-tailed unpaired Student’s t-test. *P < 0.05, **P < 0.01, ***P < 0.001.

Expression Data
Genes:
Fish:
Anatomical Term:
Stage Range: Protruding-mouth to Days 14-20

Expression Detail
Antibody Labeling
Phenotype Data
Fish:
Observed In:
Stage Range: Protruding-mouth to Days 14-20

Phenotype Detail
Acknowledgments
This image is the copyrighted work of the attributed author or publisher, and ZFIN has permission only to display this image to its users. Additional permissions should be obtained from the applicable author or publisher of the image. Full text @ Nat. Commun.