FIGURE

Fig. 3

ID
ZDB-FIG-220810-19
Publication
Chen et al., 2022 - Leukocyte invasion of the brain after peripheral trauma in zebrafish (Danio rerio)
Other Figures
All Figure Page
Back to All Figure Page
Fig. 3

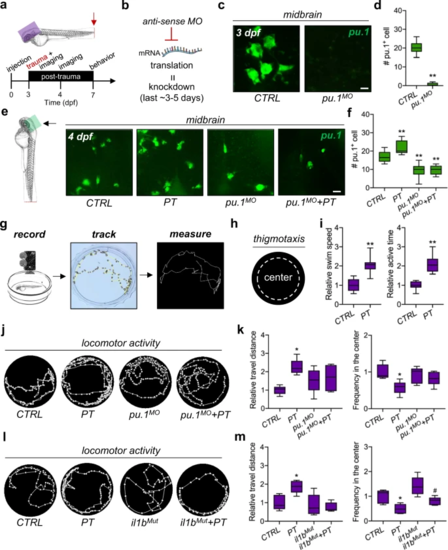
a Experimental setup. b Schematic showing antisense morpholino (MO)-mediated transient knockdown. c, d Light-sheet imaging showed a significantly decreased number of pu.1 + myeloid cells by pu.1 MO knockdown in the zebrafish brain at 3 dpf. Independent t test, **, p < 0.01. Scale bar, 10 µm. e, f Light-sheet imaging showed that pu.1 MO knockdown inhibited the increase in pu.1 + myeloid cells in the zebrafish brain at 1 dpt. Two-way ANOVA with Tukey’s HSD post hoc test, **, p < 0.01 compared with CTRL. Scale bar, 20 µm. g, h Schematic showing the locomotor behavioral assay and thigmotaxis for zebrafish larvae. i Peripheral trauma increased the swim speed and active time of zebrafish larvae at 7 dpf/4 dpt. Independent t test, **, p < 0.01. j–k Behavioral assays suggested anxiety-like behaviors, including hyperactivity and thigmotaxis, in zebrafish at 4 dpi, which could be rescued by pu.1 MO knockdown. Two-way ANOVA with Tukey’s HSD post hoc test, *, p < 0.05 compared with CTRL. l–m il1b mutation rescued hyperactivity but not thigmotaxis at 4 dpi. Two-way ANOVA with Tukey’s HSD post hoc test, *, p < 0.05 compared to CTRL, #, p < 0.05 compared to il1bMut.

Expression Data
Gene:
Fish:
Knockdown Reagent:
Anatomical Term:
Stage: Protruding-mouth

Expression Detail
Antibody Labeling
Phenotype Data
Fish:
Condition:
Knockdown Reagent:
Observed In:
Stage Range: Protruding-mouth to Days 7-13

Phenotype Detail
Acknowledgments
This image is the copyrighted work of the attributed author or publisher, and ZFIN has permission only to display this image to its users. Additional permissions should be obtained from the applicable author or publisher of the image. Full text @ Exp. Mol. Med.