FIGURE

Fig. 1

ID
ZDB-FIG-220810-17
Publication
Chen et al., 2022 - Leukocyte invasion of the brain after peripheral trauma in zebrafish (Danio rerio)
Other Figures
All Figure Page
Back to All Figure Page
Fig. 1

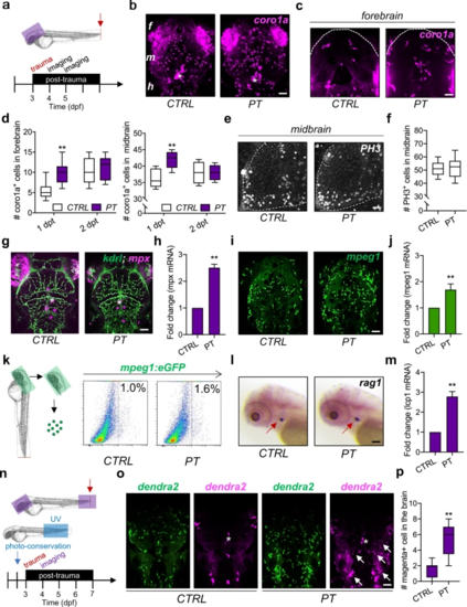
a Experimental setup. dpf, day post-fertilization. b–d Light-sheet imaging showed a significantly increased number of coro1a + leukocytes in the zebrafish whole brain/midbrain and forebrain with peripheral trauma (PT) at 1 day post-trauma (dpt) but not at 2 dpt compared with the control (CTRL). Independent t test, **, p < 0.01. Scale bar, 40 µm (whole brain), 20 µm (forebrain). f forebrain. m, midbrain. h, hindbrain. Asterisk, autofluorescence of pigment. e–f Phospho-histone H3 (PH3) staining indicated no difference in the number of cells in mitosis in the brain between CTRL and PT. Independent t test. Scale bar, 20 µm. g, h qPCR but not light-sheet imaging showed significantly increased expression or the number of mpx1 + neutrophils in the head at 1 dpt. Independent t test, **, p < 0.01. Scale bar, 40 µm. Asterisk, autofluorescence of pigment. i–j Light-sheet imaging and qPCR showed significantly increased expression or the number of mepg1 + macrophages in the head at 1 dpt. Independent t test, **, p < 0.01. Scale bar, 40 µm. k Flow cytometry detected an increased number of mepg1 + macrophages in the head after peripheral trauma. (l) No difference in rag1 + lymphocytes (red arrow) was found in whole-mount in situ hybridization (WISH) between CTRL and PT. Scale bar, 40 µm. m qPCR showed significantly increased expression of lcp1 + leukocytes in the head after peripheral trauma. Independent t test, **, p < 0.01. n Experimental setup for dendra2 photoconversion and peripheral leukocyte tracking. o–p A significantly elevated number of photoconverted magenta+ leukocytes (white arrow) in the brains of zebrafish after peripheral trauma. Independent t test, **, p < 0.01. Scale bar, 40 µm.

Expression Data
Genes:
Fish:
Condition:
Anatomical Terms:
Stage Range: Day 4 to Day 5

Expression Detail
Antibody Labeling
Phenotype Data
Fish:
Condition:
Observed In:
Stage: Day 4

Phenotype Detail
Acknowledgments
This image is the copyrighted work of the attributed author or publisher, and ZFIN has permission only to display this image to its users. Additional permissions should be obtained from the applicable author or publisher of the image. Full text @ Exp. Mol. Med.