FIGURE

Figure 1 supplement 5

ID
ZDB-FIG-210625-18
Publication
Gentile et al., 2021 - The EMT transcription factor Snai1 maintains myocardial wall integrity by repressing intermediate filament gene expression
Other Figures
All Figure Page
Back to All Figure Page
Figure 1 supplement 5

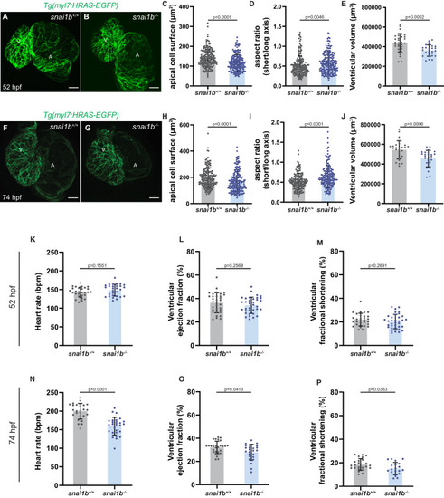
Altered cardiomyocyte (CM) morphology and function in <italic toggle='yes'>snai1b</italic> mutants.

(A, B, F, G) Maximum intensity projection of Tg(myl7:HRAS-EGFP) snai1b+/+ (A, F) and snai1b-/- (B, G) hearts at 52 (A, B) and 74 (F, G) hpf. At both timepoints, snai1b-/- embryos exhibit reduced CM apical cell surface (C, H), increased CM aspect ratio (D, I), and reduced ventricular volume (E, J) compared with snai1b+/+ embryos. (C, H) snai1b+/+, N = 190 at 52 hpf, N = 173 at 74 hpf; snai1b-/-, N = 195 at 52 hpf, N = 178 at 74 hpf. (D, I) snai1b+/+, N = 183 at 52 hpf, N = 162 at 74 hpf; snai1b-/-, N = 188, N = 170 at 74 hpf. (E, J) snai1b+/+, n = 32 at 52 hpf, n = 28 at 74 hpf; snai1b-/-, n = 27 at 52 hpf, n = 26 at 74 hpf. (K–P) snai1b mutants exhibit no differences in heart rate (K), ventricular ejection fraction (L), or ventricular fractional shortening (M) compared with snai1b+/+ embryos at 52 hpf (K, snai1b+/+, n = 28; snai1b-/-, n = 29; L, snai1b+/+, n = 33; snai1b-/-, n = 35; M, snai1b+/+, n = 28; snai1b-/-, n = 35), but exhibit reduced heart rate (N), ventricular ejection fraction (P), and ventricular fractional shortening (O) compared with snai1b+/+ larvae at 74 hpf (N, snai1b+/+, n = 26; snai1b-/-, n = 28; P, snai1b+/+, n = 27; snai1b-/-, n = 24; O, snai1b+/+, n = 24; snai1b-/-, n = 20). Plot values represent means ± S.D.; p-values determined by Mann–Whitney U test. Scale bars: 20 µm. V: ventricle; A: atrium; n: number of embryos; N: number of CMs.

Expression Data
Gene:
Fish:
Anatomical Term:
Stage Range: Long-pec to Protruding-mouth

Expression Detail
Antibody Labeling
Phenotype Data
Fish:
Observed In:
Stage Range: Long-pec to Protruding-mouth

Phenotype Detail
Acknowledgments
This image is the copyrighted work of the attributed author or publisher, and ZFIN has permission only to display this image to its users. Additional permissions should be obtained from the applicable author or publisher of the image. Full text @ Elife