FIGURE

Fig. 4

ID
ZDB-FIG-191021-9
Publication
Nichols et al., 2019 - Synaptic-like Vesicles Facilitate Pioneer Axon Invasion
Other Figures
All Figure Page
Back to All Figure Page
Fig. 4

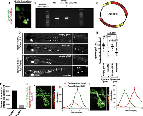
MMP14a Functions Cell Autonomously to Promote DRG Spinal Entry

(A) Single-plane confocal image of RNAscope in situ hybridization of mmp14a in a Tg(ngn1:gfp) animal fixed at 54 hpf. Arrow denotes mmp14aexpression in DRG sensory neuron.

(B) RT-PCR gel of mmp14a transcript in AB animals, animals expressing ubiquitous dCas9 and an empty gRNA cassette, and animals expressing ubiquitous dCas9 and gRNA targeting mmp14a. Reactions without reverse transcriptase are denoted. 50 bp ladder is used.

(C) Diagram of the cell-specific CRISPRi plasmid. A kinase-dead Cas9 conjugated to kruppel associated box (KRAB) is expressed under a UAS promoter and a gRNA sequence is expressed under a ubiquitous U6 promoter, allowing for cell-specific gene silencing.

(D) Images of Tg(tnfa:gfp); Tg(sox10:gal4) animals and Tg(tnfa:gfp); Tg(neurod:gal4) animals injected with CRISPRi plasmids with an empty gRNA cassette or gRNA targeting mmp14a. White arrowheads denote Tg(tnfa:gfp) DRG. Dashed white boxes denote inset shown on right.

(E) Number of Tg(tnfa:gfp)+ DRG in CRISPRi Tg(sox10:gal4) and Tg(neurod:gal4) animals with an empty gRNA cassette (n = 14 Tg(sox10:gal4); n = 15 Tg(neurod:gal4) animals) or mmp14a knockdown (n = 10 Tg(sox10:gal4); n = 26 Tg(neurod:gal4) animals).

(F) Percent of tagBFP DRG (n = 11) or tagBFP+ DRG (n = 14) that enter the spinal cord from (G) and (H).

(G and H) Confocal z-projection and y-orthogonals of pioneer axon entry in Tg(gfap:nsfb-mcherry); Tg(sox10:lifeact-gfp) CRISPRi animals of tagBFP (G) and tagBFP+ (H) DRG at 72 hpf. On right, intensity tracings of y-orthogonals show relationship of the pioneer axon and glia limitans. TagBFP+ DRG display an axon lateral to the glia limitans. Green arrows denote pioneer axon. Red arrows denote glia limitans.

Tukey’s HSD test was used for (E). SEM is shown. 

Expression Data
Genes:
Fish:
Anatomical Term:
Stage: Long-pec

Expression Detail
Antibody Labeling
Phenotype Data

Phenotype Detail
Acknowledgments
This image is the copyrighted work of the attributed author or publisher, and ZFIN has permission only to display this image to its users. Additional permissions should be obtained from the applicable author or publisher of the image. Full text @ Curr. Biol.