FIGURE

Fig. 5

ID
ZDB-FIG-190620-7
Publication
Yang et al., 2019 - The zinc finger protein Zfpm1 modulates ventricular trabeculation through Neuregulin-ErbB signalling
Other Figures
All Figure Page
Back to All Figure Page
Fig. 5

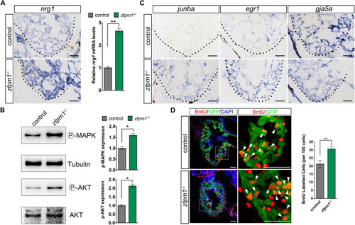
Loss of Zfpm1 led to the elevation of Neuregulin-ErbB signalling activity and transit enhanced cardiomyocytes proliferation. (A) Left panel, in situ hybridization for nrg1 on ventricle sections from 18 days old control and Zfpm1 mutant animals. Right panel, qPCR experiments confirmed up-regulation of nrg1 in endocardial cell. Error bars represent mean ± SEM. ** p < 0.01. (B) Left panel, representative Western blot demonstrating elevated phosphor-MAPK and phosphor-AKT level in hearts of Zfpm1 mutant animals. Tubulin and total AKT were used as loading control. Left panel, quantification of phosphor-MAPK and phosphor-AKT proteins normalized by either Tublin or total AKT. Error bars represent mean ± SEM. * p < 0.05. (C) In situ hybridization for Neuregulin-ErbB signalling target genes on ventricle sections from 18 days old control and Zfpm1 mutant animals. (D) Ventricles from 18 days old control and Zfpm1 mutant animals stained for BrdU incorporation (red) to assess cardiomyocyte proliferation. Middle panels, high-magnification images of the boxed areas in the left panels. Arrowheads indicated the proliferating cardiomyocytes. Scale bar: 50 µm. Right panel, quantification of BrdU-positive nuclei in Zfpm1-/- ventricle, data are mean ± s.e.m. Tg(myh7: GFP) transgene was introduced to identify cardiomyocyte. 8 sections from 4 control and 8 sections from 3 Zfpm1-/-fish were examined. ** p < 0.01. (For interpretation of the references to color in this figure legend, the reader is referred to the web version of this article.)

Expression Data
Genes:
Antibodies:
Fish:
Anatomical Terms:
Stage: Days 14-20

Expression Detail
Antibody Labeling
Phenotype Data
Fish:
Observed In:
Stage: Days 14-20

Phenotype Detail
Acknowledgments
This image is the copyrighted work of the attributed author or publisher, and ZFIN has permission only to display this image to its users. Additional permissions should be obtained from the applicable author or publisher of the image.

Reprinted from Developmental Biology, 446(2), Yang, Y., Li, B., Zhang, X., Zhao, Q., Lou, X., The zinc finger protein Zfpm1 modulates ventricular trabeculation through Neuregulin-ErbB signalling, 142-150, Copyright (2019) with permission from Elsevier. Full text @ Dev. Biol.