FIGURE

Fig. 6

ID
ZDB-FIG-170807-7
Publication
Wu et al., 2017 - tomm22 Knockdown-Mediated Hepatocyte Damages Elicit Both the Formation of Hybrid Hepatocytes and Biliary Conversion to Hepatocytes in Zebrafish Larvae.
Other Figures
All Figure Page
Back to All Figure Page
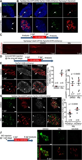
Fig. 6

Macrophage ablation impairs the formation of hybrid hepatocytes in tomm22 MO-injected larvae. (A) Confocal single-optical section images showing the expression of mpeg1:Dendra2 (green, macrophages) and fabp10a:CFP-NTR (blue, hepatocytes) in the liver at 5 dpf. Arrows point to macrophages. (B) Confocal single-optical section images showing the expression of mpeg1:Dendra2 (green), Tp1:H2B-mCherry (red), and fabp10a:CFP-NTR (blue) in the liver at 7 dpf. Arrows point to macrophages in the control liver; arrowheads point to a macrophage engulfing a hepatocyte in tomm22 MO-injected larvae. (C) Fluorescence images showing macrophage NTR-mCherry expression before and after metronidazole (Mtz) treatment. Mtz (10 mM) was treated from 4 to 7 dpf. Note the great reduction in the number of NTR-mCherry+ macrophages in the Mtz-treated larvae at 7 dpf compared with the DMSO-treated controls. Lateral views, dorsal up, anterior to the left. Scale bar: 250 μm. (D) Scheme illustrating the period of Mtz treatment and harvest stage for macrophage ablation for (E–I). (E) Confocal single-optical section images showing the expression of Tp1:H2B-mCherry (red) and Hnf4a (gray) in the liver at 7 dpf. Arrows point to H2B-mCherry/Hnf4a double-positive cells; arrowheads point to Hnf4a single-positive cells. (F) Graph showing the percentage of H2B-mCherry cells among Hnf4a+ cells. Red marks indicate the larvae shown in (E). (G) Confocal single-optical section images showing the expression of fabp10a:mAGFP-gmnn (green), Tp1:H2B-mCherry (red), and Hnf4a (gray) in the liver at 7 dpf. Arrows point to mAGFP-gmnn/H2B-mCherry/Hnf4a triple-positive cells; arrowheads point to mAGFP-gmnn+/H2B-mCherry/Hnf4a+ cells. (H) Graph showing the percentage of fabp10a:mAGFP-gmnn+ cells among Hnf4a+ cells. Red marks indicate the larvae shown in (G). (I) Graph showing the percentage of H2B-mCherry+ or H2B-mCherry proliferating Hnf4a+ cells. Red marks indicate the larvae shown in (G). n indicates the number of larvae examined. (J) Confocal single-optical section images showing the expression of WRE:d2GFP (green, Wnt activity) and Tp1:H2B-mCherry (red) in the liver at 6 dpf. Anti-GFP antibody was used to reveal WRE:d2GFP expression. Note the complete absence of hepatic d2GFP expression in the XAV939-treated, tomm22 MO-injected larvae, whereas its faint expression in macrophage-ablated, tomm22 MO-injected larvae. Scale bars: 20 μm, except (C); error bars: ±SEM.

Expression Data
Genes:
Fish:
Conditions:
Knockdown Reagent:
Anatomical Terms:
Stage Range: Day 5 to Days 7-13

Expression Detail
Antibody Labeling
Phenotype Data
Fish:
Conditions:
Knockdown Reagent:
Observed In:
Stage Range: Day 5 to Days 7-13

Phenotype Detail
Acknowledgments
This image is the copyrighted work of the attributed author or publisher, and ZFIN has permission only to display this image to its users. Additional permissions should be obtained from the applicable author or publisher of the image. Full text @ Gene Expr.