FIGURE

Fig. 2

ID
ZDB-FIG-120810-17
Publication
Goudarzi et al., 2012 - Identification and Regulation of a Molecular Module for Bleb-Based Cell Motility
Other Figures
All Figure Page
Back to All Figure Page
Fig. 2

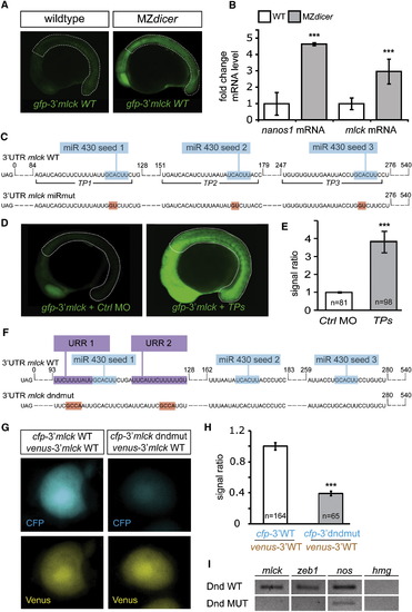
Control of MLCK Expression by microRNAs and Dnd Protein(A) Lack of miRNAs in MZdicer embryos results in higher GFP signal from a reporter containing the 3′ UTR of mlck, measured at 16 hpf within the dotted line marked areas (for quantitation, see Figure S1B).(B) qPCR analysis comparing the endogenous levels of mlck and nanos mRNAs in wild-type and MZdicer embryos.(C) The 3′ UTR of mlck contains seed sequences for miR-430 (blue). Binding sites for target protector (TP) morpholinos that mask the miRNA seeds (TP1-3) are indicated and point mutations disrupting the seeds are labeled in red.(D) Application of TPs increases GFP expression from the reporter RNA as compared to embryos treated with control morpholinos.(E) Quantitative representation of the results of the experiment in (D), depicting the GFP signal level within the dotted line in (D) normalized to that of a coinjected mCherry control.(F) The 3′ UTR of mlck contains two putative URR sites for Dnd binding (violet) adjacent to miR-430 seed sequences (blue). Mutations introduced are marked in red.(G) Mutating the URRs in mlck 3′ UTR results in reduced CFP expression in the PGCs as compared to the control wild-type 3′ UTR. The coinjected RNA (venus-3′mlck WT) served as a control.(H) Quantitative representation of the normalized signal intensity in the experiment presented in (G).(I) Immunoprecipitation of Dnd protein followed by RT-PCR for bound RNAs showing binding of Dnd to mlck and zeb1 compared to that of a Dnd version impaired for RNA binding (Dnd.MUT; Y104C, Slanchev et al., 2009). Amplification of nanos and hmg transcripts served as control.n signifies the number of PGCs examined in (H) or the number of embryos analyzed in (E). Error bars depict the SEM and the p < 0.001, calculated using two-tailed, unpaired t test.>See also Figure S1.

Expression Data

Expression Detail
Antibody Labeling
Phenotype Data

Phenotype Detail
Acknowledgments
This image is the copyrighted work of the attributed author or publisher, and ZFIN has permission only to display this image to its users. Additional permissions should be obtained from the applicable author or publisher of the image.

Reprinted from Developmental Cell, 23(1), Goudarzi, M., Banisch, T.U., Mobin, M.B., Maghelli, N., Tarbashevich, K., Strate, I., van den Berg, J., Blaser, H., Bandemer, S., Paluch, E., Bakkers, J., Toli-Nørrelykke, I.M., and Raz, E., Identification and Regulation of a Molecular Module for Bleb-Based Cell Motility, 210-218, Copyright (2012) with permission from Elsevier. Full text @ Dev. Cell