FIGURE

Fig. 6

ID
ZDB-FIG-080702-6
Publication
Cau et al., 2008 - Notch resolves mixed neural identities in the zebrafish epiphysis
Other Figures
All Figure Page
Back to All Figure Page
Fig. 6

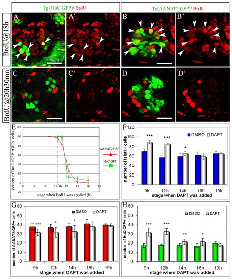
The photoreceptors and the projection neurons are born simultaneously and Notch activity is required in cycling progenitors. (A-D′) Co-labeling of BrdU (red) with either Tg(HuC:GFP) (A,C) or Tg(AANAT2:GFP) (B,D) in 48-hour-old embryos that have been subjected to a 2-hour BrdU-pulse starting at 18 hours (A-B′) or 20.5 hours (C-D′). White arrowheads indicate double-labeled cells. (E) Proportion of BrdU+;GFP+ cells over total number of GFP+ cells after a 2-hour pulse of BrdU. Embryos transgenic for Tg(HuC:GFP) or Tg(AANAT2:GFP) were subjected to a pulse of BrdU starting from various stages. The percent of BrdU+ cells was evaluated at 48 hours. (F-H) Average numbers of Islet1+ neurons, Tg(AANAT2:GFP)+ and Tg(HuC:GFP)+ cells in the epiphysis of DMSO and DAPT-treated embryos. The x-axis indicates the stage at which the treatment starts. Anterior is upwards. Scale bars: 16 μm. Error bars represent s.d. *P<0.05; **P<0.001; ***P<0.0005 using a t-test.

Expression Data

Expression Detail
Antibody Labeling
Phenotype Data

Phenotype Detail
Acknowledgments
This image is the copyrighted work of the attributed author or publisher, and ZFIN has permission only to display this image to its users. Additional permissions should be obtained from the applicable author or publisher of the image. Full text @ Development