FIGURE SUMMARY
Title

Zebrafish ppp1r21 mutant as a model for the study of primary biliary cholangitis

Authors
Wu, C., Zhang, W., Luo, Y., Cheng, C., Wang, X., Jiang, Y., Li, S., Luo, L., Yang, Y.
Source
Full text @ J. Genet. Genomics

The blg mutant exhibits intrahepatic bile duct anomalies. A: Confocal and 3D reconstruction images of the intrahepatic bile ducts in the WT and blg mutant at 5 dpf under the Tg(tp1:Tomato) transgenic line. The dendrite mean diameter colormaps represent bile duct branches (yellow dotted boxes). The blg mutant showed intrahepatic bile duct anomalies with loss of branches. B: Statistical diagram of intrahepatic bile duct diameter in the WT (n = 40) and blg mutant (n = 13) at 5 dpf. Data are expressed as mean ± SEM, Student's t-test. C: Bright-filed micrographs of the WT and blg mutant at 5 dpf, white dotted outlines indicate the liver area. D: ORO staining of the WT and blg mutant at 5 dpf. Black arrows indicate the liver area. E: BODIPY FL C5 fluorescence staining of the WT (18/18) and blg mutant (13/15) at 5 dpf. The blg mutant presents defective bile flow (arrowheads) and a diminished gallbladder (arrows). F: Survival rate of the WT (n = 80) and blg mutant (n = 70). WT, wild-type; ib, intestinal bulb; li, liver; dpf, days post fertilization. Scale bars, 50 μm (A and E). n = number of embryos with indicated phenotype/total analyzed in each class.

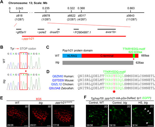
The blg phenotypes are caused by ppp1r21 gene mutation. A: Genetic map of the candidate region on chromosome 13 between SSLP markers z818 (0.043 cM) and z9878 (0.235 cM), containing 6 open reading frames. Two hundred and eighty seven mutant embryos were tested, and the numbers in parentheses represent the recombination rate. B: Sequencing results of ppp1r21 gene in the wild-type and blg mutant. The G→A point mutation led to the formation of premature stop codons. Asterisk indicates the blg mutation site. C: Diagram of Ppp1r21 protein domain and the blg mutation site. Asterisk indicates the blg mutation site, which is located in TTKRYEDQ-motif domain. D: Conserved motifs and regions in homologous sequences of Ppp1r21 protein. Asterisk indicates the site of amino acid mutation in blg mutant. E: Confocal images show the bile duct phenotypes of the wild-type, blg mutant, and CRISPR/cas9-induced ppp1r21 mutant. The ppp1r21CRISPR mutant validated that the intrahepatic bile duct anomalies phenotype in blg was caused by the dysfunction of Ppp1r21. F: Confocal 2D images (single optical planes) of the intrahepatic bile ducts in double transgenic lines Tg(hsp70l:ppp1r21-HA-p2a-DsRed; tp1:EGFP). HS represents heat shock induction. Arrows indicate the intrahepatic bile ducts of blg after being rescued. Scale bars, 50 μm (E and F). n = number of embryos with indicated phenotype/total analyzed in each class.

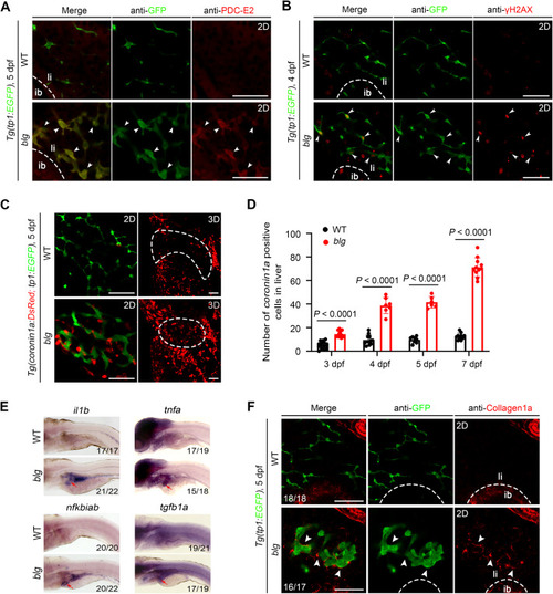
The blg/ppp1r21 mutant develops analogous pathological features of PBC. A: Immunofluorescence staining of PDC-E2 in the WT and blg mutant under Tg(tp1:EGFP) background at 5 dpf. Arrowheads indicate increased PDC-E2 in blg cholangiocytes. B: Immunofluorescence staining showed elevated levels of γH2AX in the blg mutant compared to the WT at 4 dpf. Arrowheads indicate γH2AX positively overlap with blg cholangiocytes. C: Confocal 3D projection and 2D single-optical section images of WT or blg mutant at 5 dpf under Tg(tp1:EGFP, coronin1a:DsRed) background. coronin1a positive cells (red) were gathered around the bile duct (green) in the blg mutant. The dotted outlines indicate the liver area. D: Statistical diagram of the number of the DsRed positive cells in the WT and blg mutant (per group n ≥ 6) from 3–7 dpf under Tg(coronin1a:DsRed) background. Data are expressed as mean ± SEM, Student's t-test. E: Whole-mount in situ hybridization showed that expressions of il1b, tnfa, nfkbiab, and tgfb1a were up-regulated in the liver (arrows) of blg mutant compared to the WT larvae at 5 dpf. Lateral views, anterior left. F: Immunofluorescence staining of Collagen1a in the WT and blg mutant at 5 dpf under Tg(tp1:EGFP) background. Arrowheads indicate increased Collagen1a around the blg cholangiocytes. WT, wild-type; ib, intestinal bulb; li, liver. Scale bars, 50 μm (A–C, F). n = number of embryos with indicated phenotype/total analyzed in each class.

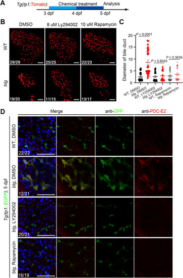
Inhibition of PI3K/AKT/mTOR pathway alleviates blg intrahepatic bile duct anomalies and reduces PDC-E2 content in blg liver. A: Experimental scheme for chemical treatment under Tg(tp1:Tomato) background. B: Confocal 3D images of the intrahepatic bile ducts in the wild-type and blg mutant after LY294002 and Rapamycin treatment at 5 dpf. This treatment could rescue bile duct phenotype of blg mutant. C: Statistical diagram of intrahepatic bile duct diameter in (B) (per group n ≥ 11). Data are expressed as mean ± SEM, Student's t-test. D: Immunofluorescence staining of PDC-E2 in blg mutant with DMSO, LY294002, and Rapamycin treatment 5 dpf under Tg(tp1:EGFP) background. The treatment could reduce PDC-E2 content in mutant bile ducts. Scale bars, 50 μm (B and D). n = number of embryos with indicated phenotype/total analyzed in each class.

Acknowledgments
This image is the copyrighted work of the attributed author or publisher, and ZFIN has permission only to display this image to its users. Additional permissions should be obtained from the applicable author or publisher of the image.

Reprinted from Journal of genetics and genomics = Yi chuan xue bao, 50(12), Wu, C., Zhang, W., Luo, Y., Cheng, C., Wang, X., Jiang, Y., Li, S., Luo, L., Yang, Y., Zebrafish ppp1r21 mutant as a model for the study of primary biliary cholangitis, 1004-1013, Copyright (2023) with permission from Elsevier. Full text @ J. Genet. Genomics