IMAGE

Fig. 3

ID
ZDB-IMAGE-240304-38
Source
Figures for Wu et al., 2023
Image
Figure Caption

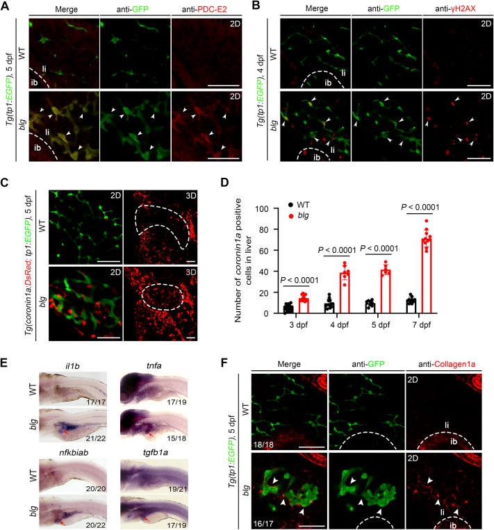
Fig. 3 The blg/ppp1r21 mutant develops analogous pathological features of PBC. A: Immunofluorescence staining of PDC-E2 in the WT and blg mutant under Tg(tp1:EGFP) background at 5 dpf. Arrowheads indicate increased PDC-E2 in blg cholangiocytes. B: Immunofluorescence staining showed elevated levels of γH2AX in the blg mutant compared to the WT at 4 dpf. Arrowheads indicate γH2AX positively overlap with blg cholangiocytes. C: Confocal 3D projection and 2D single-optical section images of WT or blg mutant at 5 dpf under Tg(tp1:EGFP, coronin1a:DsRed) background. coronin1a positive cells (red) were gathered around the bile duct (green) in the blg mutant. The dotted outlines indicate the liver area. D: Statistical diagram of the number of the DsRed positive cells in the WT and blg mutant (per group n ≥ 6) from 3–7 dpf under Tg(coronin1a:DsRed) background. Data are expressed as mean ± SEM, Student's t-test. E: Whole-mount in situ hybridization showed that expressions of il1b, tnfa, nfkbiab, and tgfb1a were up-regulated in the liver (arrows) of blg mutant compared to the WT larvae at 5 dpf. Lateral views, anterior left. F: Immunofluorescence staining of Collagen1a in the WT and blg mutant at 5 dpf under Tg(tp1:EGFP) background. Arrowheads indicate increased Collagen1a around the blg cholangiocytes. WT, wild-type; ib, intestinal bulb; li, liver. Scale bars, 50 μm (A–C, F). n = number of embryos with indicated phenotype/total analyzed in each class.

Acknowledgments
This image is the copyrighted work of the attributed author or publisher, and ZFIN has permission only to display this image to its users. Additional permissions should be obtained from the applicable author or publisher of the image.

Reprinted from Journal of genetics and genomics = Yi chuan xue bao, 50(12), Wu, C., Zhang, W., Luo, Y., Cheng, C., Wang, X., Jiang, Y., Li, S., Luo, L., Yang, Y., Zebrafish ppp1r21 mutant as a model for the study of primary biliary cholangitis, 1004-1013, Copyright (2023) with permission from Elsevier. Full text @ J. Genet. Genomics