IMAGE

Fig. 4

ID
ZDB-IMAGE-240304-39
Source
Figures for Wu et al., 2023
Image
Figure Caption

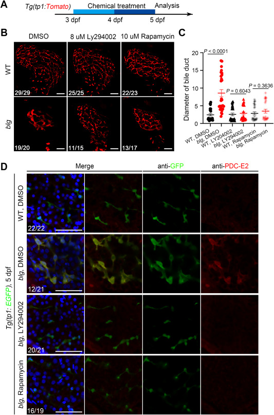
Fig. 4 Inhibition of PI3K/AKT/mTOR pathway alleviates blg intrahepatic bile duct anomalies and reduces PDC-E2 content in blg liver. A: Experimental scheme for chemical treatment under Tg(tp1:Tomato) background. B: Confocal 3D images of the intrahepatic bile ducts in the wild-type and blg mutant after LY294002 and Rapamycin treatment at 5 dpf. This treatment could rescue bile duct phenotype of blg mutant. C: Statistical diagram of intrahepatic bile duct diameter in (B) (per group n ≥ 11). Data are expressed as mean ± SEM, Student's t-test. D: Immunofluorescence staining of PDC-E2 in blg mutant with DMSO, LY294002, and Rapamycin treatment 5 dpf under Tg(tp1:EGFP) background. The treatment could reduce PDC-E2 content in mutant bile ducts. Scale bars, 50 μm (B and D). n = number of embryos with indicated phenotype/total analyzed in each class.

Acknowledgments
This image is the copyrighted work of the attributed author or publisher, and ZFIN has permission only to display this image to its users. Additional permissions should be obtained from the applicable author or publisher of the image.

Reprinted from Journal of genetics and genomics = Yi chuan xue bao, 50(12), Wu, C., Zhang, W., Luo, Y., Cheng, C., Wang, X., Jiang, Y., Li, S., Luo, L., Yang, Y., Zebrafish ppp1r21 mutant as a model for the study of primary biliary cholangitis, 1004-1013, Copyright (2023) with permission from Elsevier. Full text @ J. Genet. Genomics