FIGURE SUMMARY
Title

High-throughput preparation of radioprotective polymers via Hantzsch's reaction for in vivo X-ray damage determination

Authors
Liu, G., Zeng, Y., Lv, T., Mao, T., Wei, Y., Jia, S., Gou, Y., Tao, L.
Source
Full text @ Nat. Commun.

Anti-radiation polymers based on Hantzsch’s reaction.

Exploration of anti-radiation polymers by combining Hantzsch’s reaction, HTP technology and polymer chemistry.

The Hantzsch monomers and related polymers.

a HTP preparation of 45 monomers via Hantzsch’s reaction and 45 polymers via free radical polymerization. b1H NMR spectra (DMSO-d6, 400 M) of M(X)(1) monomers. c1H NMR spectra (DMSO-d6, 400 M) of P(X)(1) polymers.

Anti-HOR, anti-SOR and anti-GOR ability of polymers.

Polymers scavenging over 85% of three radicals were selected for the next study (red arrows). Source data are provided as a Source Data file.

Radiation and radioprotectors.

Events after radiation exposure and possible damage modulation by radioprotectors.

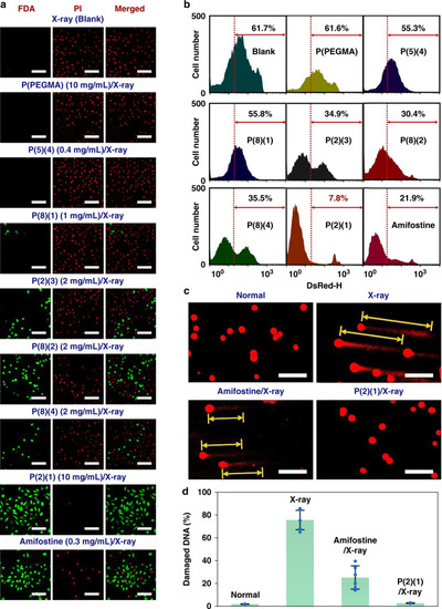
Cell experiments to evaluate radioprotection ability of different compounds.

a FDA/PI double staining of L929 cells after exposure to 80 Gy X-ray radiation under different culture conditions. Scale bar = 100 μm. This experiment was repeated three times independently with similar results. b Flow cytometry analysis of cell necrosis under different conditions. c Comet assay images of cells under different culture conditions. Scale bar = 200 μm. d Damaged DNA (%) in the cells. The data are presented as mean values ± SD (n = 6 biologically independent cells). Source data are provided as a Source Data file.

In vivo experiments (zebrafish embryos) to test radioprotection ability of different compounds.

a LSCM images of zebrafish embryos (60 hpf) under different conditions. Scale bar = 300 μm. b Fluorescence intensity (AO) in zebrafish embryos under different conditions. Data are presented as mean values ± SD (n = 15 independent animals). c SOD and MDA levels in the zebrafish embryos under different conditions. Data are presented as mean values ± SD (n = 15 independent animals). Statistical analyses of results were performed by Student’s t-test for independent samples (one-side), there was no adjustment made for multiple comparisons. Source data are provided as a Source Data file.

Radiation sequela of zebrafish embryos in the presence of different compounds.

a Representative pictures of zebrafish larvae hatched from embryos under different conditions. Seven days, scale bar = 500 μm. b Hatched larvae number and deformed larvae number, 30 samples/group. c Damaged DNA in zebrafish larvae hatched from embryos under different conditions. Scale bar = 500 μm. This experiment was repeated twice independently with similar results. Source data are provided as a Source Data file.

Acknowledgments
This image is the copyrighted work of the attributed author or publisher, and ZFIN has permission only to display this image to its users. Additional permissions should be obtained from the applicable author or publisher of the image. Full text @ Nat. Commun.