IMAGE

Fig. 5

ID
ZDB-IMAGE-201209-12
Source
Figures for Liu et al., 2020
Image
Figure Caption

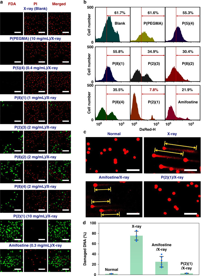
Fig. 5 Cell experiments to evaluate radioprotection ability of different compounds.

a FDA/PI double staining of L929 cells after exposure to 80 Gy X-ray radiation under different culture conditions. Scale bar = 100 μm. This experiment was repeated three times independently with similar results. b Flow cytometry analysis of cell necrosis under different conditions. c Comet assay images of cells under different culture conditions. Scale bar = 200 μm. d Damaged DNA (%) in the cells. The data are presented as mean values ± SD (n = 6 biologically independent cells). Source data are provided as a Source Data file.

Acknowledgments
This image is the copyrighted work of the attributed author or publisher, and ZFIN has permission only to display this image to its users. Additional permissions should be obtained from the applicable author or publisher of the image. Full text @ Nat. Commun.