FIGURE SUMMARY
Title

Wars2 is a determinant of angiogenesis

Authors
Wang, M., Sips, P., Khin, E., Rotival, M., Sun, X., Ahmed, R., Widjaja, A.A., Schafer, S., Yusoff, P., Choksi, P.K., Ko, N.S., Singh, M.K., Epstein, D., Guan, Y., Houštěk, J., Mracek, T., Nuskova, H., Mikell, B., Tan, J., Pesce, F., Kolar, F., Bottolo, L., Mancini, M., Hubner, N., Pravenec, M., Petretto, E., MacRae, C., Cook, S.A.
Source
Full text @ Nat. Commun.

Effects of inhibition of wars2 in the zebrafish and rat.

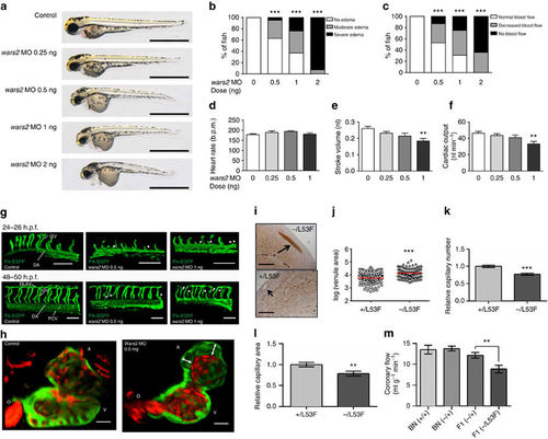
(a) Zebrafish embryos injected with morpholinos (MO; 0.5 ng, 1 ng or 2 ng) against wars2 or non-targeting MO (Control) and imaged at 72 h post fertilization (72 hpf). Scale bar=1 mm. (b, c) Percentage of fish with cardiac oedema (b) and normal, decreased or absent blood flow (c) at 72hpf. n=55, 62, 54, and 42 fish for doses of 0, 0.5, 1, and 2 ng wars2 MO, respectively; Chi-square test. (df) Inhibition effect of wars2 on heart rate (d), cardiac stroke volume (e) and cardiac output (f). n=15, 13, 16, and 15 fish for doses of 0, 0.25, 0.5, and 1 ng wars2 MO, respectively; Dunnett’s multiple comparison test after one-way analysis of variance (ANOVA). (g) 3D reconstruction of 2-photon Z-stack images of 24–26 hpf (top) and 48–50 hpf (bottom) Tg(flk:EGFP) transgenic zebrafish embryos. Green fluorescent trunk vessels are shown from controls and embryos with 0.5 or 1 ng of the wars2 morpholino. Defects of intersegmental vessels (ISV, arrowheads) become obvious at 24 h.p.f.; disruptions of dorsal longitudinal anastomotic vessels (DLAV, arrows) occur at 48 hpf Fish anterior end is located to the left in all images. DA: dorsal aorta; PCV: posterior cardinal vein. Scale bar=100 μm. (h) Optical slice through 3D-reconstructed images of hearts of zebrafish embryos 5 days post fertilization using in vivo 2-photon microscopy. Tg(myl7:GFP;flk:dsRed) zebrafish, showing green fluorescence in myocardium and red fluorescence in endocardium, with separation (arrows) of cell layers after wars2 knockdown (a: atrium, o: outflow tract, v: ventricle.). Scale bar, 30 μm. (im), Effects of Wars2 loss-of-function on capillary density and coronary flow in rat heart. (i) Histological section of rat hearts stained for CD31 showing very large sub-epicardial veins in F1(Wars2−/L53F) rats but not F1(Wars2+/L53F) rats. Scale bar=500μm. (j) Sub-epicardial venule areas (log scale, arbitrary units) in F1 rats (n=5, red line, mean). (k) Relative capillary density in F1 rats (n=5). (l) Relative capillary area in the heart F1 rats (n=5). (m) Ex vivo quantification of coronary flow under paced conditions in wild-type BN(Wars2+/+), n=9; BN(Wars2−/+), n=7; F1(Wars2+/L53F), n=7 and F1(Wars2−/L53F), n=11. j–i, t-test; m, one-way ANOVA with Tukey's multiple comparisons test. **P<0.01; ***P<0.001.

ZFIN is incorporating published figure images and captions as part of an ongoing project. Figures from some publications have not yet been curated, or are not available for display because of copyright restrictions.

EXPRESSION / LABELING:
Gene:
Antibody:
Fish:
Anatomical Term:
Stage: Day 5

Gross phenotype of wars2 MO injected embryos at 24 and 48 hours post fertilization.

wars2 knockdown has very little effect on gross morphology at 24 hpf, but at 48 hpf gross defects including cardiac edema and a curved body axis became evident, dependent on the wars2 MO dose. Scale bar=1mm.

PHENOTYPE:
Fish:
Knockdown Reagent:
Observed In:
Stage Range: Prim-5 to Long-pec

ZFIN is incorporating published figure images and captions as part of an ongoing project. Figures from some publications have not yet been curated, or are not available for display because of copyright restrictions.

Optical slices of hearts from 4dpf Tg(myl7:GFP;flk:dsRed) zebrafish embryos.

Embryos challenged with 1ng of the wars2 morpholino showed a clear separation (arrows) of the endocardium (red) and the myocardium (green). A: atrium, O: outflow tract, V: ventricle. Scale bar=30µm.

Confocal images optically sectioned at a depth of 2µm into the wall of isolated hearts of 4dpf Tg(myl7:GFP;flk:dsRed) zebrafish embryos.

In control embryos there are numerous infiltrations of endothelial cells (red) interspersed between myocardial (green) and trabeculae (arrowheads), which are almost completely absent in hearts lacking Wars2. Blue: Hoechst staining. A: atrium, O: outflow tract, V: ventricle. Scale bar=50µm.

Acknowledgments
This image is the copyrighted work of the attributed author or publisher, and ZFIN has permission only to display this image to its users. Additional permissions should be obtained from the applicable author or publisher of the image. Full text @ Nat. Commun.