IMAGE

Fig. 7

ID
ZDB-IMAGE-250925-7
Source
Figures for Olaya et al., 2025
Image
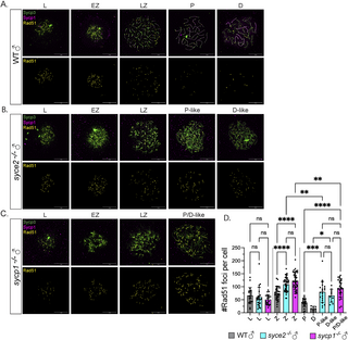
Figure Caption

Fig. 7 Inefficient DSB repair in syce2-/- and sycp1-/- mutants during prophase. (A–C) Surface-spread chromosomes from wild-type (A), syce2-/- (B) and sycp1-/- (C) spermatocytes immunostained for Sycp3 (green), Sycp1 (magenta) and Rad51 (yellow). Examples of spread chromosomes from meiotic prophase I: L, EZ, LZ, P, D, P-like (syce2-/-) and P/D-like(sycp1-/-). D-like nuclei (syce2-/-) are categorized as having full-length axes, but Sycp1 is largely absent from pseudo-synapsed regions throughout the nucleus. Scale bar = 10 µm. (D) Number of Rad51 foci per cell using data from (A–C). EZ to LZ nuclei are grouped together as zygotene (Z). Data is pooled from 2 independent experiments. n = 21, WT – L; n = 23, syce2-/- – L; n = 22, sycp1-/- – L; n = 34, WT – Z; n = 41, syce2-/- – Z; n = 44, sycp1-/- – Z; n = 22, WT – P; n = 7, WT – D; n = 21, syce2-/- – P-like; n = 10, syce2-/- – D-like; n = 26, sycp1-/- – P/D-like. Significance was determined using ordinary one-way ANOVA testing with Šidák’s multiple comparisons test. ns = not significant; ** = p < 0.01; *** = p < 0.001; **** = p < 0.0001.

Acknowledgments
This image is the copyrighted work of the attributed author or publisher, and ZFIN has permission only to display this image to its users. Additional permissions should be obtained from the applicable author or publisher of the image. Full text @ PLoS Genet.