IMAGE

Fig. 3

ID
ZDB-IMAGE-250925-3
Source
Figures for Olaya et al., 2025
Image
Figure Caption

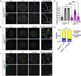
Fig. 3 Formation and loss of co-alignment in sycp1-/- spermatocytes. (A) Surface-spread chromosomes from sycp1-/- spermatocytes imaged using structured illumination microscopy stained for Sycp3 (green), Sycp1 (magenta and gray) and telomeres (cyan). Examples of spread chromosomes during meiotic prophase I are shown: EZ (early zygotene), LZ (late zygotene), P (pachytene). Scale bar = 10 µm. Boxed region represents magnified examples of pachytene chromosomes. Scale bar for magnified examples = 2 µm. (B) Surface-spread chromosomes from sycp1-/- spermatocytes as described in (A); P/D (pachytene/diplotene-like). Scale bar = 10 µm. Boxed region represents magnified examples of P/D-like chromosomes. Scale bar for magnified examples = 2 µm. (C) Number of co-aligned pairs of sub-telomeric regions per cell across prophase I in sycp1+/+ and sycp1-/- spermatocytes from (A–B). Images for leptotene (L) are not shown but are characterized by predominantly short un-aligned axes. n = 27, sycp1+/+– L; n = 25, sycp1-/-– L; n, = 61 sycp1+/+– Z; n = 60, sycp1-/-– Z; n = 36, sycp1+/+– P; n = 20, sycp1-/-– P/D-like. Significance was determined using ordinary one-way ANOVA testing with Šidák’s multiple comparisons test. ns = not significant; **** = p < 0.0001. (D) Proportion of co-aligned and unaligned pairs of sub-telomeric regions in sycp1+/+ diplotene (D) (n = 186) and sycp1-/- P/D-like (n = 1000) spermatocytes. 11 cells were used for sycp1+/+ and 20 cells for sycp1-/-. Significance was determined using Fisher’s exact test. ns = not significant. (E) Surface-spread chromosomes from sycp1-/- oocytes as described in (A and B). Scale bar = 10 µm. Boxed region represents magnified examples of P/D-like chromosomes. Scale bar for magnified examples = 2 µm.

Acknowledgments
This image is the copyrighted work of the attributed author or publisher, and ZFIN has permission only to display this image to its users. Additional permissions should be obtained from the applicable author or publisher of the image. Full text @ PLoS Genet.