IMAGE

Fig. 5

ID
ZDB-IMAGE-220517-50
Source
Figures for Macklin et al., 2022
Image
Figure Caption

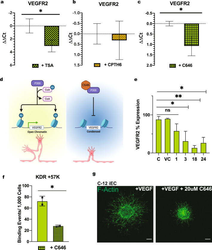
Fig. 5 hiPSC-EC VEGFR2 expression is regulated by HAT P300 activity.

RT-qPCR for VEGFR2 in C1-2 iECs treated with a TSA, b CPTH6, and c C646. (N = 3, n = 9). d Schematic is outlining of P300 HAT VEGFR2 regulation and C646 inhibition in iECs. Schematic created with BioRender.com. e Flow cytometry for VEGFR2 on iECs treated with C646 for varying periods (C-Control, ECGM; VC-Vehicle Control, DMSO; 1,3,18, and 24 h) N = 3. f ChIP qPCR data are shown as binding events per 1000 cells to the +57 K location at the VEGFR2 transcriptional start site. N = 2. g Representative confocal microscopy images of C1-2 iECs spheroids cultured in media supplemented with VEGF or VEGF and C646. (N = 2, n = 10) (N = 2, n = 10). Statistical significance levels are set at *p ≤ 0.05, **p ≤ 0.01, ***p ≤ 0.001, and ****p ≤ 0.0001 and Tukey’s multiple comparison test by two-tailed Student’s t-test and Tukey’s multiple comparison test. Data are presented as mean ± SD. Scale bar: 100 μm.

Acknowledgments
This image is the copyrighted work of the attributed author or publisher, and ZFIN has permission only to display this image to its users. Additional permissions should be obtained from the applicable author or publisher of the image. Full text @ NPJ Regen Med