IMAGE

Fig. 8

ID
ZDB-IMAGE-210712-12
Source
Figures for Butti et al., 2021
Image
Figure Caption

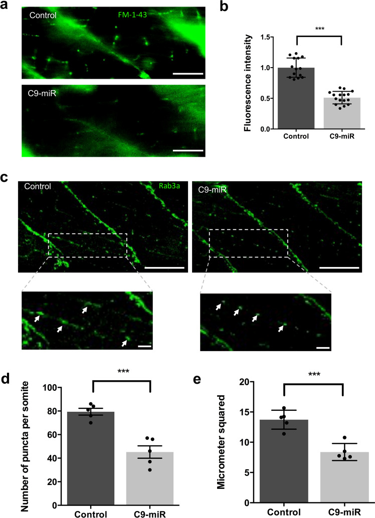
Fig. 8 C9orf72 regulates synaptic active zones and activity at the neuromuscular junction.

a FM1-43 loading of NMJ boutons in 6 dpf fish. C9-miR fish displayed decreased FM1-43 loading compared to controls. b Quantification of FM1-43 fluorescent intensity in control (n = 14) and C9-miR fish (n = 16), showing a reduced FM1-43 fluorescent intensity in C9-miR fish (p < 0.0001; Student’s t test). c Putative synapses (arrows) were visualized with Rab3a immunostaining at 6 dpf (inset; scale bar = 10 μm). Rab3a+ synaptic puncta were reduced in number (d) and area (e) in 6 dpf C9-miR larvae when compared with wild-type controls (n = 5; ***p < 0.0001; Student’s t test). Scale bar = 50 μm. Data are presented as mean ± SEM. n represents the number of fish.

Acknowledgments
This image is the copyrighted work of the attributed author or publisher, and ZFIN has permission only to display this image to its users. Additional permissions should be obtained from the applicable author or publisher of the image. Full text @ Commun Biol