Image
Figure Caption

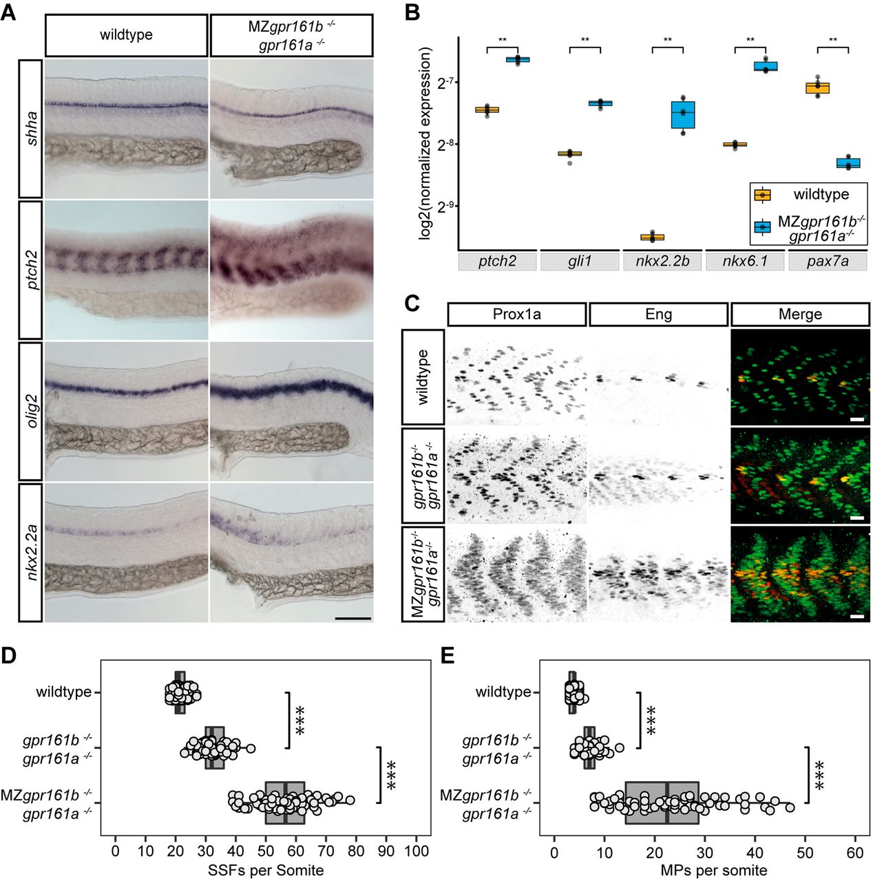
Fig. 2 Hh signalling activity is increased in gpr161 mutants. (A) RNA in situ hybridisation of shha, ptch2, olig2 and nkx2.2a transcripts in wild-type and MZgpr161b−/−; gpr161a−/− embryos fixed at 24 hpf (lateral view). Scale bar: 100 µm. (B) Transcript levels of ptch2, gli1, nkx2.2b, nkx6.1 and pax7a in wild-type and MZgpr161b−/−; gpr161a−/− embryos at 24 hpf determined by RT-qPCR (n=3; **P<0.01, Kruskal–Wallis rank sum test, Dunn's post-hoc test for multiple comparisons). (C) Immunostaining of Prox1 and Eng proteins in 24 hpf zebrafish embryos reveals the number of MPs (Prox1a/Eng double positive) as well as SFFs (Prox1 positive) in wild-type, gpr161b−/−; gpr161a−/− and MZgpr161b−/−; gpr161−/− embryos fixed at 24 hpf. Scale bars: 20 µm. (D,E) Number of (D) SSFs and (E) MPs per somite in wild-type (n=93 somites in 22 embryos), gpr161b−/−; gpr161a−/− (n=60 somites in 20 embryos) and MZgpr161b−/−; gpr161a−/− (n=66 somites in 22 embryos) embryos fixed at 24 hpf. ***P<0.001 (one-way ANOVA, Tukey's post-hoc test for pairwise comparisons). Box plots show median values (centre lines) and the interquartile ranges (boxes); whiskers extend to the highest and lowest values within 1.5×IQR (inter-quartile range).

Figure Data
Acknowledgments
This image is the copyrighted work of the attributed author or publisher, and ZFIN has permission only to display this image to its users. Additional permissions should be obtained from the applicable author or publisher of the image. Full text @ Development