IMAGE

Fig 3

ID
ZDB-IMAGE-190723-1188
Genes
Source
Figures for Murdoch et al., 2019
Image
Figure Caption

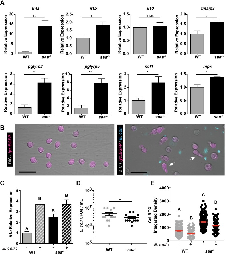
Fig 3 Saa suppresses neutrophil transcriptional activation and bactericidal activity.

(A) qRT-PCR of pro-inflammatory mRNAs from sorted neutrophils from 6 dpf WT and saa mutant zebrafish larvae (5,000–12,000 lyz:EGFP+ cells / replicate, 3–6 replicates / genotype / experiment, 60–90 larvae / replicate). (B) Microscopic analysis revealed neutrophils isolated from adult zebrafish kidneys extend protrusions in response to bacterial signals ex vivo (white arrows; scale bar = 20 μm). (C)il1b expression in un-stimulated and E. coli exposed lyz:EGFP+ neutrophils from WT and saa mutant zebrafish following 4 hours ex vivo culture (3–5 replicates / genotype / condition). (D) CFU quantification of bacterial concentration following 4 hour co-culture of isolated lyz:EGFP+ neutrophils from WT and saa mutant zebrafish with E. coli (MOI 2). (E) Quantification of intracellular ROS levels by CellROX fluorescence from neutrophils cultured ex vivo with and without E. coli (lyz:EGFP+ cells isolated from 6 zebrafish adult kidneys / genotype, quantification of ≥ 177 cells / condition). In panels C and E, a one-way ANOVA with Tukey’s multiple comparisons test was used. Data in panels A and D were analyzed with a t-test. Data are presented as mean ± SEM. * p < 0.05, ** p < 0.01, *** p < 0.001, **** p < 0.0001.

Figure Data
Acknowledgments
This image is the copyrighted work of the attributed author or publisher, and ZFIN has permission only to display this image to its users. Additional permissions should be obtained from the applicable author or publisher of the image. Full text @ PLoS Pathog.