IMAGE

Fig. 4

ID
ZDB-IMAGE-130516-48
Genes
Antibodies
Source
Figures for Espín et al., 2013
Image
Figure Caption

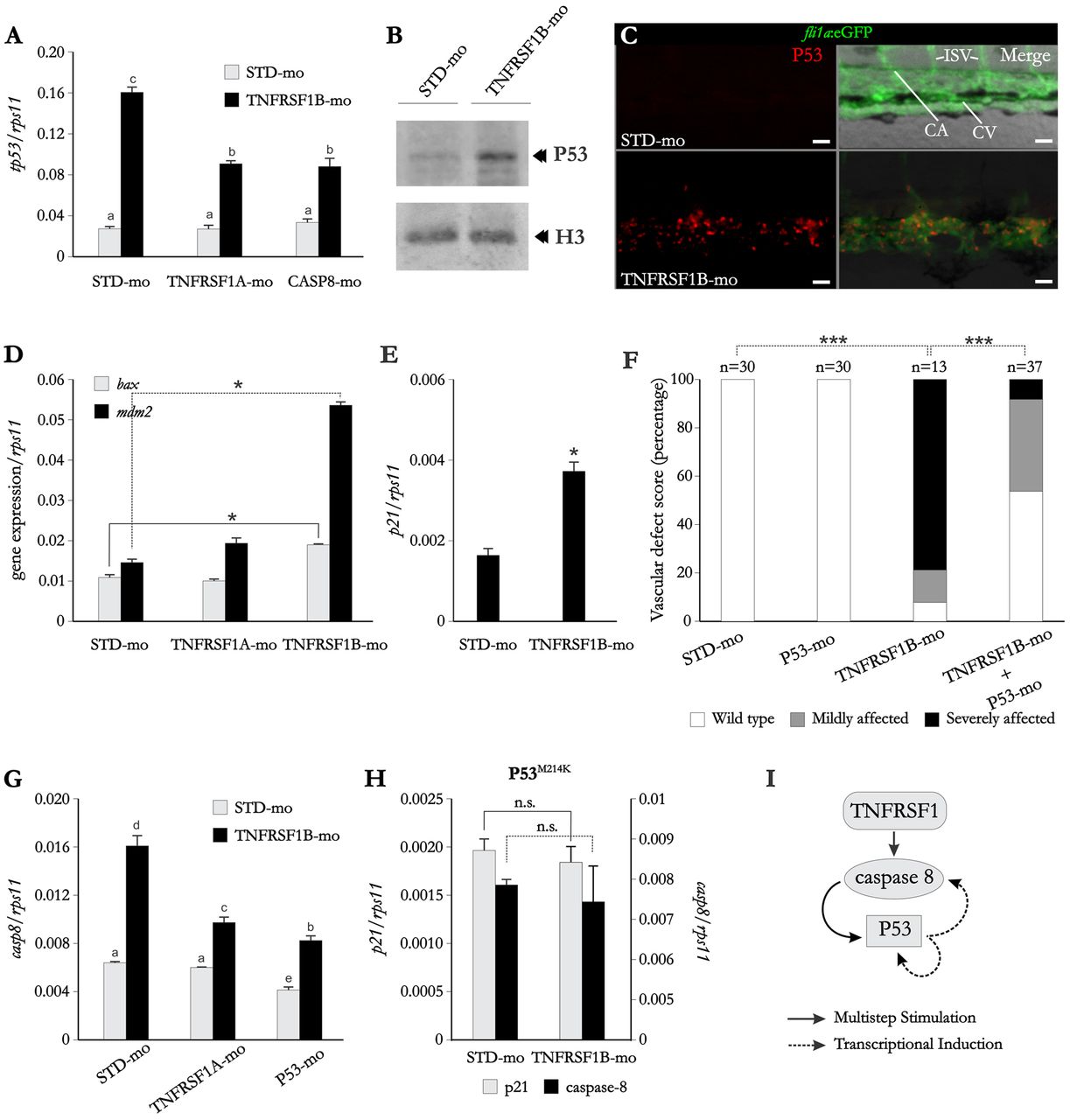
Fig. 4 P53 activation is indispensable for promoting caspase-8-dependent apoptosis of endothelial cell in TNFRSF1B-deficient zebrafish. (A-H) Wild-type (A,B,D-G), transgenic fli1a:eGFP (C) and P53M214K (H) zebrafish embryos were microinjected at the one-cell stage with standard, TNFRSF1 A, TNFRSF1B and P53 MOs. At 72 hpf, the mRNA levels of the indicated genes were determined by real-time RT-PCR in 10 pooled larvae (A,D,E,G,H). The gene expression is normalized against rps11, each bar represents the mean + s.e.m. Different letters denote statistically significant differences among the groups according to a Tukey test. *P<0.05; n.s., not significant according to Chi-square contingency (F) or Student′s t tests (D,E,H). (A) Co-injection of TNFRSF 1A or CASP8 MOs reduces TNFRSF1B-MO-mediated P53 upregulation. (B) P53 protein levels were assayed by western blot in dechorionated and deyolked embryos at 24 hpf. Note that P53 levels are upregulated in TNFRSF 1B-deficient larvae. (C) Whole mount immunohistochemistry against P53 at 3 dpf in Tg(fil1a:eGFP) larvae injected with standard or TNFRSF1B MOs. Note a massive increase in P53 expression (red) in the vascular endothelium (green) of TNFRSF1B-deficient larvae. (D,E) TNFRSF1B silencing leads to upregulation of box, mdm2 and p21. (F) Vascular defects in larvae deficient in both TNFRSF 1B and P53 were scored as indicated in the legend to Fig. 2. Note that P53 deficiency partially rescues the vascular defects observed in TNFRSF 1B-deficient fish. (G) Upregulation of caspase-8 by TNFRSF 1B deficiency is dependent on TNFRSF 1A and P53. (H) p21 mRNA levels in P53 mutant larvae are not altered by TNFRSF 1B silencing. (I) Representation of the proposed amplification loop between extrinsic and intrinsic apoptotic pathways triggered by TNFRSF 1A. CA, caudal artery; CV, caudal vein; ISV, intersegmental vessels. Scale bars: 25 μm.

Figure Data
Acknowledgments
This image is the copyrighted work of the attributed author or publisher, and ZFIN has permission only to display this image to its users. Additional permissions should be obtained from the applicable author or publisher of the image. Full text @ Dis. Model. Mech.