FIGURE

Figure 5

ID
ZDB-FIG-250109-276
Publication
Dai et al., 2024 - Hyperaminoacidemia from interrupted glucagon signaling increases pancreatic acinar cell proliferation and size via mTORC1 and YAP pathways
Other Figures
All Figure Page
Back to All Figure Page
Figure 5

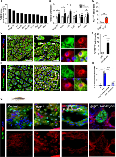
IGS activates the YAP/Taz pathway

(A) Upregulation of YAP target genes in acinar cells from GCGR-Ab treated mice. Data are from RNA-seq.

(B) RT-qPCR analysis of selected YAP target genes in mRNA from the pancreas of IgG and GCGR-Ab treated mice (n = 4–5/group, compared IgG vs. GCGR-Ab each gene).

(C and E) Representative immunofluorescence images of YAP (red) in acinar cells (amylase, green) in the two mouse models. Arrows point to a high expression of YAP. Scale bar, 50 μm.

(D and F) Quantifications of the percentage of acinar cells with high YAP expression (n = 5/group). p < 0.05, ∗∗p < 0.01, ∗∗∗p < 0.001 Student’s t test.

(G) Representative immunofluorescence images of Yap in pancreas sections of WT, gcgr−/−, and gcgr−/− with slc38a5b knockdown, and gcgr−/− with rapamycin treatment. All fish carry Tg(ela3l:EGFP) transgene that labels acinar cells with EGFP (scale bar, 10 μm). The EGFP- cells with high Yap1 signal are likely ductal cells.

(H) Quantification of the percentage of acinar cell with nuclear Yap1. n = 7, 6, and 7 for each group, respectively. Data are represented as mean ± SEM. ∗p < 0.05, ∗∗p < 0.01, ∗∗∗p < 0.001. One-way ANOVA followed by Tukey’s multiple comparisons test.

Expression Data
Gene:
Fish:
Condition:
Knockdown Reagents:
Anatomical Terms:
Stage: Adult

Expression Detail
Antibody Labeling
Phenotype Data
Fish:
Condition:
Knockdown Reagents:
Observed In:
Stage: Adult

Phenotype Detail
Acknowledgments
This image is the copyrighted work of the attributed author or publisher, and ZFIN has permission only to display this image to its users. Additional permissions should be obtained from the applicable author or publisher of the image. Full text @ iScience