FIGURE
Figure 3
- ID
- ZDB-FIG-221211-180
- Publication
- Drummond et al., 2022 - osr1 Maintains Renal Progenitors and Regulates Podocyte Development by Promoting wnt2ba via the Antagonism of hand2
- Other Figures
- All Figure Page
- Back to All Figure Page
Figure 3
|
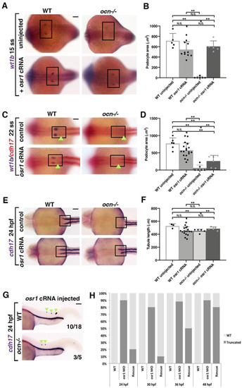
Figure 3. osr1 is required for the continued development of kidney lineages. (A,B) Embryos from ocn incrosses were injected at the 1-cell stage with 50 pgs of osr1 cRNA and examined. At 15 ss, podocytes (wt1b) were robustly rescued in ocn−/−. (C,D) However, by 22 ss, podocytes were only partially rescued in ocn−/− injected embryos, while tubule lengths in the same animals were not significantly different from WTs, as shown by the green arrowheads. (E–G) Truncated tubule was still able to be rescued in mutants at 24 hpf. Further, overexpression of osr1 induced ectopic tubule formation (green arrowheads). (H) A rescue time course was conducted with osr1 MO and osr1 cRNA to determine when the osr1 cRNA dosage became insufficient to rescue. While there was a 90% rescue rate at 24 hpf, by 48 hpf, this rate had dropped to 20%. This indicated that continued osr1 is needed for normal tubule development. p-values: ** p < 0.001, N.S. = not significant. For tubule rescue at 24 hpf, p-values were obtained from arcsin transformed kidney to body percentage calculations for each group. Scale bar is 50 μm for all images.
|
Expression Data
| Genes: | |
|---|---|
| Fish: | |
| Anatomical Terms: | |
| Stage Range: | 14-19 somites to Prim-5 |
Expression Detail
Antibody Labeling
Phenotype Data
| Fish: | |
|---|---|
| Observed In: | |
| Stage Range: | 14-19 somites to Prim-5 |
Phenotype Detail
Acknowledgments
This image is the copyrighted work of the attributed author or publisher, and
ZFIN has permission only to display this image to its users.
Additional permissions should be obtained from the applicable author or publisher of the image.
Full text @ Biomedicines