FIGURE

FIGURE 6

ID
ZDB-FIG-220730-39
Publication
Mazzolini et al., 2022 - Wasl is crucial to maintain microglial core activities during glioblastoma initiation stages
Other Figures
All Figure Page
Back to All Figure Page
FIGURE 6

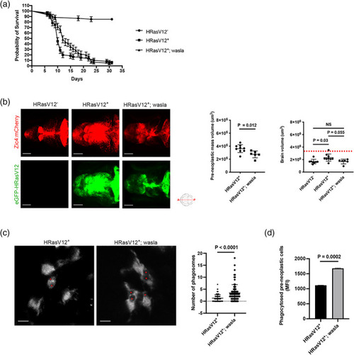
Microglial wasla expression is crucial to slow down tumor progression. (a) Kaplan–Meier survival plot of HRasV12, HRasV12+ and HRasV12+; wasla larvae control over 31 days, n = 50/60, 4/60 and 3/60, respectively. p = .0017 (Gehan–Breslow–Wilcoxon test between HRasV12+ and HRasV12+; wasla conditions). Error bars represent mean ± SD. (b) Brain and pre‐neoplastic mass volume were measured using the mCherry signal (brain, top panels) and eGFP signal of HRas+ cells (pre‐neoplastic mass; bottom panels) of proliferating regions of the developing brain from 5 dpf HRasV12 (left panel), HRasV12+ (middle panel) and HRasV12+; wasla (right panel) larvae. Scale bar represents 100 μm. Brain and pre‐neoplastic mass volume from 5 dpf HRasV12, HRasV12+ and HRasV12+; wasla larvae are quantified using Imaris surface tool. HRasV12+: n = 9; HRasV12+; wasla: n = 6; N = 3. Error bars represent mean ± SD. Red dotted line indicates the brain volume mean in control condition. (c) Close‐up confocal images of microglia (mpeg1:eGFP+ cells) from 5 dpf HRasV12+ (left panel) and HRasV12+; wasla (right panel) brains. Phagosomes are indicated by red asterisks. Scale bar represents 10 μm. The number of phagosomes per microglia from 5 dpf HRasV12+ and HRasV12+; wasla brains were quantified. HRasV12+: n = 80; HRasV12+; wasla: n = 80; N = 3. Error bars represent mean ± SD. (d) Mean of GFP fluorescent intensity (MFI) from phagocytosed pre‐neoplastic cells detected by flow cytometry within isolated microglia from 5 dpf HRasV12+ and HRasV12+; wasla larvae. The means ± SD of two independent experiments are plotted. Images were captured using a Zeiss LSM880 confocal microscope with a 20X/NA 0.8 objective. All images represent the maximum intensity projections of Z stacks

Expression Data

Expression Detail
Antibody Labeling
Phenotype Data
Fish:
Observed In:
Stage: Day 5

Phenotype Detail
Acknowledgments
This image is the copyrighted work of the attributed author or publisher, and ZFIN has permission only to display this image to its users. Additional permissions should be obtained from the applicable author or publisher of the image. Full text @ Glia