FIGURE

FIGURE 5

ID
ZDB-FIG-220730-38
Publication
Mazzolini et al., 2022 - Wasl is crucial to maintain microglial core activities during glioblastoma initiation stages
Other Figures
All Figure Page
Back to All Figure Page
FIGURE 5

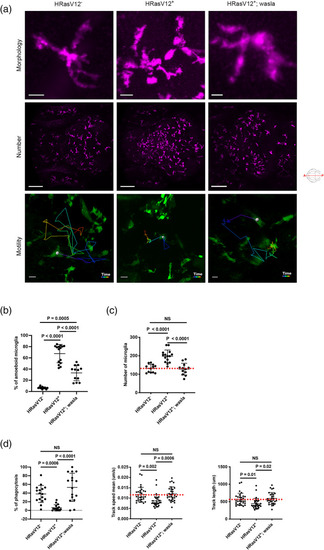
Walsa overexpression in microglia restores their morphology and functions. (a) Close‐up confocal images of microglia (top panels), microglial population (middle panels) and examples of microglia tracks displayed as time color‐coded lines (lower panels) from 5 dpf HRasV12 (left panel), HRasV12+ (middle panel) and HRasV12+; wasla (right panel) brains. Scale bar represents 10, 100 and 20 μm, respectively. (b) The percentage of amoeboid microglia and (c) the total number of microglia from 5 dpf HRasV12, HRasV12+ and HRasV12+; wasla brains were quantified. HRasV12: n = 15; HRasV12+: n = 15; HRasV12+; wasla: n = 15; N = 3. Error bars represent mean ± SD. (d) The percentage of phagocytosis within the tectum of 5 dpf HRasV12, HRasV12+ and HRasV12+; wasla as well as microglia track speed mean and track length (motility) were quantified. Phagocytosis: HRasV12: n = 16; HRasV12+: n = 16; HRasV12+; wasla: n = 16; N = 3. Motility: HRasV12: n = 30; HRasV12+: n = 30; HRasV12+; wasla: n = 30; N = 3. Error bars represent mean ± SD. Red dotted lines indicate the number of microglia, track speed mean or track length in control condition. Images were captured using a Zeiss LSM880 confocal microscope with a 20X/NA 0.8 objective. All images represent the maximum intensity projections of Z stacks

Expression Data

Expression Detail
Antibody Labeling
Phenotype Data

Phenotype Detail
Acknowledgments
This image is the copyrighted work of the attributed author or publisher, and ZFIN has permission only to display this image to its users. Additional permissions should be obtained from the applicable author or publisher of the image. Full text @ Glia