FIGURE

Fig. S2

ID
ZDB-FIG-181116-19
Publication
Fierro et al., 2018 - 4.1Ba is necessary for glutamatergic synapse formation in the sensorimotor circuit of developing zebrafish
Other Figures
All Figure Page
Back to All Figure Page
Fig. S2

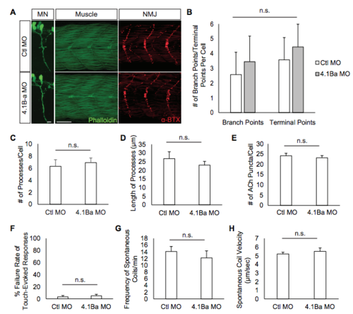
4.1Ba MO does not alter structures involved in the sensorimotor circuit.

(A) Lateral view of CaPs, the myotome, and the NMJ in the trunk of 26 hpf Ctl MO and 4.1Ba MO injected embryos. (B—D) No differences were found in the number of branch points and terminal points (B), number of processes per cell (C), or the length of the processes (D). (E) Quantification of acetylcholine puncta at the neuromuscular junction. There were no changes in the number of acetylcholine puncta at the NMJ. (F) Failure rate of touch-evoked responses represented as a percentage of stimuli. No effect was seen in the ability of the embryos to respond to a tactile stimulus. (G) Frequency of spontaneous coils represented as the number of spontaneous coils per minute at 19 hpf. (H) Kinematic analysis of individual C-tail bends at 19 hpf. No differences were seen in the frequency or velocity of spontaneous coils. Error bars: s.e.m. Scale bar in A: 10 μm—CaPs; 50 μm—muscle and NMJ.

Expression Data
Genes:
Fish:
Knockdown Reagent:
Anatomical Terms:
Stage: Prim-5

Expression Detail
Antibody Labeling
Phenotype Data
Fish:
Knockdown Reagent:
Observed In:
Stage: Prim-5

Phenotype Detail
Acknowledgments
This image is the copyrighted work of the attributed author or publisher, and ZFIN has permission only to display this image to its users. Additional permissions should be obtained from the applicable author or publisher of the image. Full text @ PLoS One