FIGURE

Fig. S1

ID
ZDB-FIG-181116-18
Publication
Fierro et al., 2018 - 4.1Ba is necessary for glutamatergic synapse formation in the sensorimotor circuit of developing zebrafish
Other Figures
All Figure Page
Back to All Figure Page
Fig. S1

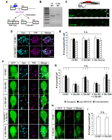
4.1Ba MO specifically affects glutamatergic synapses at CaPs.

(A) Schematic of 4.1Ba knockdown. The 4.1Ba MO (blue box) is designed between exon 1 (E1) and intron 1 to incorporate intron 1 in the mRNA. Intron 1 contains an early stop codon (purple line), leading to a truncated, nonfunctional protein. Primers designed in E1 (green arrow) and E2 (red arrow) were used for RT-PCR and sequencing products. (B) Confirmation of 4.1Ba knockdown by RT-PCR. RT-PCR products were larger by the expected size of intron 1 in MO injected animals. The 4.1Ba MO caused an 86% reduction in properly spliced transcripts that were confirmed by sequencing. (C) Acridine Orange staining demonstrates no difference in cell death between Ctl MO and 41Ba MO. Red box represents the spinal cord region examined. Dotted lines represent the edges of the spinal cord (SC). (D) Representation and (E) quantification of Syn and PM labeling at CoPA cells. No changes in the number of pre- or postsynaptic markers were found. (F) Representation and (G) quantification of Syn and PM labeling after knockdown of both 4.1B proteins, 4.1Ba and 4.1Bb alone, and misexpression of 4.1Bb. 4.1Bb knockdown did not affect synapse number, nor did it enhance the phenotype associated with 4.1Ba knockdown. No effect was seen with 4.1Bb misexpression. (H) Representation and (I) quantification of Gephyrin labeling at CaPs. Loss of 4.1Ba did not affect the number of inhibitory synapses at CaPs. N = 10 for all conditions and experiments. Significance was evaluated with a One-way ANOVA followed by Tukey’s post-hoc analysis. All experiments were repeated in triplicate. Error bars represent s.e.m. * p < 0.05; ** p< 0.01. Scale bar in B, D: 5 μm. Abbreviations: Ctl MO = control morpholino; 4.1Ba MO = 4.1Ba morpholino; 4.1Ba Rescue = 4.1Ba MO + 4.1Ba mRNA; 4.1Bb MO = 4.1Bb morpholino.

Expression Data
Antibodies:
Fish:
Knockdown Reagents:
Anatomical Terms:
Stage: Prim-5

Expression Detail
Antibody Labeling
Phenotype Data
Fish:
Knockdown Reagents:
Observed In:
Stage: Prim-5

Phenotype Detail
Acknowledgments
This image is the copyrighted work of the attributed author or publisher, and ZFIN has permission only to display this image to its users. Additional permissions should be obtained from the applicable author or publisher of the image. Full text @ PLoS One