FIGURE

Fig. 4

ID
ZDB-FIG-180620-30
Publication
Zhou et al., 2018 - MicroRNA-223 Suppresses the Canonical NF-κB Pathway in Basal Keratinocytes to Dampen Neutrophilic Inflammation
Other Figures
All Figure Page
Back to All Figure Page
Fig. 4

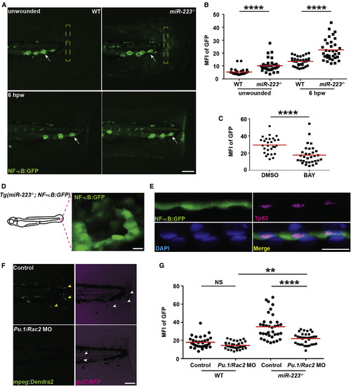
NF-κB Pathway Is Elevated in Basal Epithelial Cells in miR-223−/− Embryos

The NF-κB reporter line Tg(NF-κB:GFP) was crossed into the miR-223−/− and matched WT background.

(A and B) Representative images (A) and quantification (B) of GFP signal. Mean fluorescence intensity (MFI) in the yellow square (A) in unwounded embryos or at the wound edge at 6 hpw was quantified. White arrows, neuromast cells constitutively expressing NF-κB signal.

(C) Quantification of GFP signal at the wound edge at 6 hpw in miR-223−/− embryos treated with DMSO or BAY.

(D) Representative confocal image of GFP+ cells in miR-223−/− embryos.

(E) Immunofluorescence of GFP and Tp63 (basal cell marker) in Tg(miR-223−/−, NF-κB:GFP) embryos. Nucleus were stained with DAPI. Representative confocal images of vertical view are shown in (E).

(F and G) Embryos from WT and miR-223−/− were injected with Pu.1 (200 μM) and Rac2 (100 μM) morpholinos. (F). Representative images showing the efficiency of the two morpholinos. Yellow arrowhead, macrophage; white arrowhead, neutrophils.

(G) Quantification of GFP signal at the wound edge at 6 hpw in WT and miR-223−/− embryos.

Scale bars, 100 μm (A and F), 20 μm (D and E). Data are representative of three independent experiments. ∗∗p < 0.01 and ∗∗∗∗p < 0.0001, unpaired Student’s t test (B and C) or two-way ANOVA (G). See also Figure S6 and Movie S2.

Expression Data
Gene:
Antibody:
Fish:
Conditions:
Knockdown Reagents:
Anatomical Terms:
Stage: Protruding-mouth

Expression Detail
Antibody Labeling
Phenotype Data
Fish:
Conditions:
Knockdown Reagents:
Observed In:
Stage: Protruding-mouth

Phenotype Detail
Acknowledgments
This image is the copyrighted work of the attributed author or publisher, and ZFIN has permission only to display this image to its users. Additional permissions should be obtained from the applicable author or publisher of the image. Full text @ Cell Rep.