FIGURE

Fig. 6

ID
ZDB-FIG-180221-31
Publication
Wakisaka et al., 2017 - An Adenosine Receptor for Olfaction in Fish
Other Figures
All Figure Page
Back to All Figure Page
Fig. 6

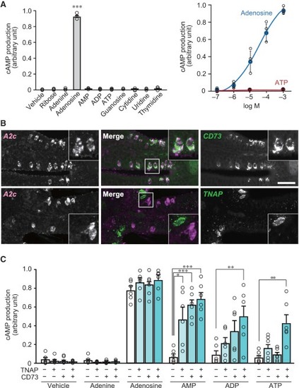
Conversion of ATP to Adenosine by Two Ecto-nucleotidases Expressed in the OE


(A) Ligand specificity (left, n = 3) and sensitivity (right, n = 4) of A2c receptor examined by cAMP production assay in CHO-K1 cells. A2c is activated only by adenosine with high specificity and sensitivity. Unpaired t test (p = 0.00000016). ∗∗∗p < 0.001.

(B) Double fluorescence in situ hybridization for A2c (magenta) and CD73 or TNAP (green) on OE sections (n = 3–4). Insets: magnified views of the boxed regions. Note the co-expression of A2c and CD73. Scale bar, 20 μm.

(C) Expression of TNAP and CD73 together with A2c in CHO-K1 cells results in A2c activation by AMP, ADP, and ATP as well as adenosine (1 mM) (n = 6). Unpaired t test (AMP, TNAP/CD73 +/–, p = 0.014; –/+, p = 0.0000044; +/+, p = 0.0000067; ADP, +/+, p = 0.0088; ATP, +/+, p = 0.0032).

∗p < 0.05, ∗∗p < 0.01, ∗∗∗p < 0.001. See also Figure S5.

Expression Data
Genes:
Fish:
Condition:
Anatomical Terms:
Stage: Adult

Expression Detail
Antibody Labeling
Phenotype Data

Phenotype Detail
Acknowledgments
This image is the copyrighted work of the attributed author or publisher, and ZFIN has permission only to display this image to its users. Additional permissions should be obtained from the applicable author or publisher of the image. Full text @ Curr. Biol.