FIGURE

Fig. 4

ID
ZDB-FIG-141205-10
Publication
Salta et al., 2014 - A Self-Organizing miR-132/Ctbp2 Circuit Regulates Bimodal Notch Signals and Glial Progenitor Fate Choice during Spinal Cord Maturation
Other Figures
All Figure Page
Back to All Figure Page
Fig. 4

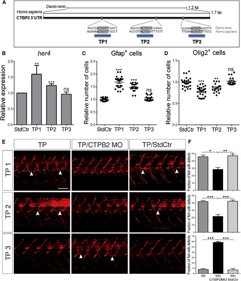
miR-132 Regulates Ctbp2 Levels by Directly Binding to Its 3′ UTR

(A) Schematic illustration of the miR-132 MREs in the 3′ UTR of Ctbp2 in zebrafish (Danio rerio) and human (Homo sapiens) showing the three sites selected for the targeting by target protector morpholinos (TPs).

(B) Semiquantitative PCR analysis of the effect of the TPs on her4 expression at 72 hpf. Values were normalized to the geometric mean of ef1a, b2m, and actin and expressed as fold change compared to the control.

(C and D) Effect of the TPs on the total number of Gfap+ (C) and Olig2+ (D) in the spinal cord of morphant and control Tg(gfap:GFP) (C) or Tg(olig2:GFP) (D) embryos at 48 hpf. Each dot of the scatterplot represents the normalized average from four serial optical sections (z stacks) of one spinal cord cross-section per embryo. Values were compared to the control-injected group.

(E) Zrf-1 immunostaining of whole mounts at 72 hpf, lateral views of trunk. Arrowheads indicate ectopic branches of Gfap+ glial processes. TP, target protector morphants; TP/CTBP2 MO, target protector morphants coinjected with a translation blocking morpholino against Ctbp2; TP/Std Ctr, target protector morphants coinjected with a standard control morpholino. Scale bar, 50 µm.

(F) Quantification of glial arborization phenotype at 72 hpf. Sample sizes: n = 132 for TP1; n = 90 for TP1/CTBP2 MO; n = 104 for TP1/Std Ctr; n = 142 for TP2; n = 116 for TP2/CTBP2 MO; n = 107 for TP2/Std Ctr; n = 128 for TP3; n = 80 for TP3/CTBP2 MO; and n = 72 for TP3/Std Ctr.

Values are presented as mean ± SEM. *p < 0.05; **p < 0.01; ***p < 0.001; ns, nonsignificant.

Expression Data
Antibody:
Fish:
Knockdown Reagents:
Anatomical Term:
Stage: Protruding-mouth

Expression Detail
Antibody Labeling
Phenotype Data
Fish:
Knockdown Reagents:
Observed In:
Stage: Protruding-mouth

Phenotype Detail
Acknowledgments
This image is the copyrighted work of the attributed author or publisher, and ZFIN has permission only to display this image to its users. Additional permissions should be obtained from the applicable author or publisher of the image.

Reprinted from Developmental Cell, 30(4), Salta, E., Lau, P., Sala Frigerio, C., Coolen, M., Bally-Cuif, L., De Strooper, B., A Self-Organizing miR-132/Ctbp2 Circuit Regulates Bimodal Notch Signals and Glial Progenitor Fate Choice during Spinal Cord Maturation, 423-36, Copyright (2014) with permission from Elsevier. Full text @ Dev. Cell