FIGURE

Fig. 1

ID
ZDB-FIG-140702-61
Publication
Leitch et al., 2014 - Basal body proteins regulate Notch signaling via endosomal trafficking
Other Figures
All Figure Page
Back to All Figure Page
Fig. 1

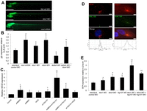
Loss of BBS proteins and genetic interaction with endosomal components enhances Notch pathway activation. (A) GFP fluorescence in representative Tp1blgob:eGFP transgenic embryos at 48hours post fertilization (hpf) in bbs1 morphant (MO) embryos and nicd-mRNA-injected embryos. Scale bar: 0.5mm (B) qRT-PCR quantification of GFP mRNA levels relative to β-actin in 24hpf Tp1blgob:eGFP embryos. *Pd0.01 compared with standard control morpholino; **Pd0.005 compared with deltaA morpholino (Student′s t-test). (C) qRT-PCR analysis of relative HES5 expression in HEK293 cells expressed as the fold change relative to control cells. Data represent the mean±s.d. (seven separate experiments). *Pd0.01 compared with control; **Pd0.01 compared with either short hairpin alone (Student′s t-test). (D) Double immunofluorescent labeling of either early endosomes (EEA1) or recycling endosomes (RAB11) and primary cilia (ARL13B or acetylated tubulin) in hTERT-RPE1 cells. Histograms represent the intensity of red fluorescence across the image. Scale bars: 5 μm. (E) qRT-PCR analysis showing relative GFP expression in Tp1bglob:eGFP zebrafish embryos at 24 hpf. Data show the mean±s.d. *Pd0.005 compared with standard control morpholino; **Pd0.005 compared with morpholinos alone (Student′s t-test).

Expression Data
Gene:
Fish:
Knockdown Reagent:
Anatomical Terms:
Stage: Long-pec

Expression Detail
Antibody Labeling
Phenotype Data

Phenotype Detail
Acknowledgments
This image is the copyrighted work of the attributed author or publisher, and ZFIN has permission only to display this image to its users. Additional permissions should be obtained from the applicable author or publisher of the image. Full text @ J. Cell Sci.